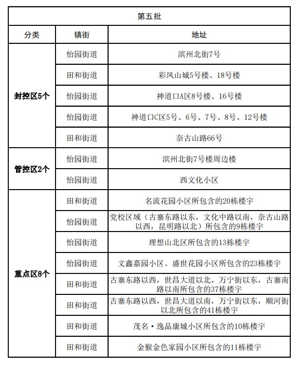
高新区第五批封控区、管控区有序解封
3月29日,我区第五批满足条件的5个封控区、2个管控区、8个重点区域实现有序解封,涉及怡园街道、田和街道7860户、16674人。至此,我区已有序解封五批次共28个封控区、20个管控区、8个重点区域,涉及23759户、50256人。
第五批有序解封的封控区、管控区均14天内无新增病例或无症状感染者;区域内最后1名密切接触者自末次暴露超过14天,核酸检测为阴性;解封前2天开展了两轮全员核酸筛查,结果均为阴性;按规程进行2次终末消毒,环境检测报告均为阴性(确诊病例家庭居所完成终末消毒且经过验收)。经区疫情防控指挥部组织专家验收评估并报市指挥部审核后,符合解封标准,予以有序解封(管控区内部的封控区解封,若该管控区未解封,则解封封控区参照该管控区标准管理)。





