2022山东(淄博)虎年纪念币在哪个银行预约?
2022山东(淄博)虎年纪念币可以在中国农业银行和交通银行预约。
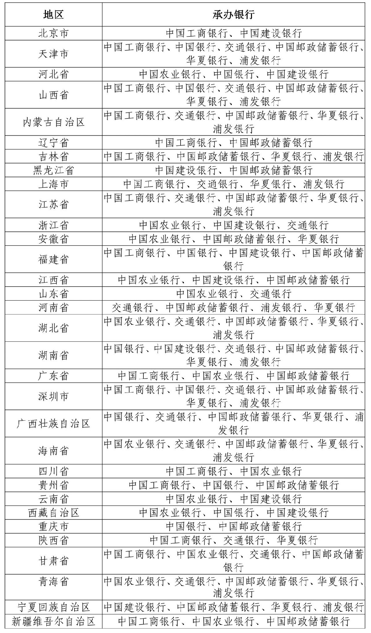
其他省份虎年纪念币预约银行:
各地预约分配数量公布:
2022年1月6日前,中国人民银行分支机构将向社会公告当地2022年贺岁双色铜合金纪念币的分配数量等信息;承办银行将在其官方网站公布2022年贺岁双色铜合金纪念币预约兑换网点和每个网点的可预约数量等信息。承办银行于2022年1月7日至1月9日办理2022年贺岁双色铜合金纪念币的预约业务。
社会热点2022-10-13 21:27:11佚名
2022山东(淄博)虎年纪念币在哪个银行预约?
2022山东(淄博)虎年纪念币可以在中国农业银行和交通银行预约。
其他省份虎年纪念币预约银行:
各地预约分配数量公布:
2022年1月6日前,中国人民银行分支机构将向社会公告当地2022年贺岁双色铜合金纪念币的分配数量等信息;承办银行将在其官方网站公布2022年贺岁双色铜合金纪念币预约兑换网点和每个网点的可预约数量等信息。承办银行于2022年1月7日至1月9日办理2022年贺岁双色铜合金纪念币的预约业务。