兴山县违规燃放烟花爆竹处罚规定
在禁止燃放烟花爆竹的时间、地点燃放烟花爆竹,或者以危害公共安全和人身、财产安全的方式燃放烟花爆竹的,由公安部门依照《烟花爆竹安全管理条例》责令停止燃放,处100元以上500元以下的罚款;构成违反治安管理行为的,依法给予治安管理处罚。
未成年人违反本规定的,责令其监护人进行教育、管理,造成国家、集体或他人人身财产损害的,由其监护人依法承担赔偿责任。
对违反本规定的行为,任何单位或个人都有权劝阻、制止和举报。对打击报复制止人、举报人的,依法予以查处。
烟花爆竹管理工作人员不认真履行管理职责造成严重后果的,由所在单位或行政监察机关依法依纪给予行政处分;侵犯当事人合法利益的,依法承担赔偿责任;构成犯罪的,依法追究其刑事责任。
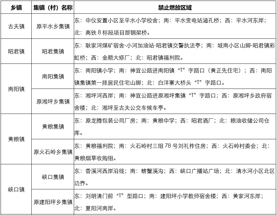
兴山县烟花爆竹禁放区域:




