兴山县烟花爆竹禁放区域:
各乡镇政府和原平水乡、建阳坪乡、高岚镇、湘坪乡、火石岭乡政府所在地(社区、居委会、村)集镇规划区域内人口密集区禁止燃放烟花爆竹。
古夫城区禁止燃放烟花爆竹的区域(以下称禁放区):古洞村朝阳小区;北斗坪社区(邓家坝小区、北斗小区、寒溪口小区、鄢家湾小区、柚子树小区);麦仓村(一组、二组);夫子社区(除快马小区外);龙珠社区全覆盖。
古夫城区规划区域禁止储存、经营烟花爆竹,禁止储存、经营烟花爆竹的区域(以下称禁售区):龙珠社区;夫子社区;北斗坪社区部分区域(邓家坝小区、自寒溪口大桥沿312省道至新建柚子树大桥以内区域)。
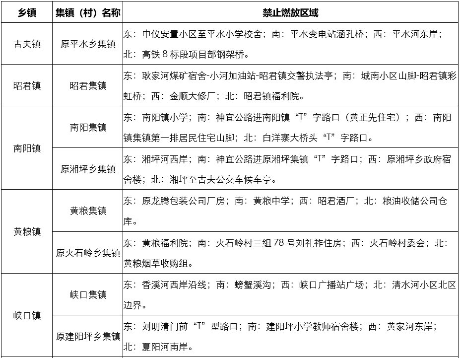
兴山县集镇禁放区域:
哪些地方可以燃放烟花爆竹?
在禁放区外,允许在确保安全的原则下燃放烟花爆竹;在禁售区外,允许依法储存、经营烟花爆竹。
举办重大节庆活动需要燃放焰火的,主办单位向公安机关申请,取得《焰火燃放许可证》,向社会公告,并按照焰火燃放安全规程和经营许可的燃放作业方案进行燃放作业。




