【州桥社区卫生服务中心预防接种科新冠疫苗接种通知】

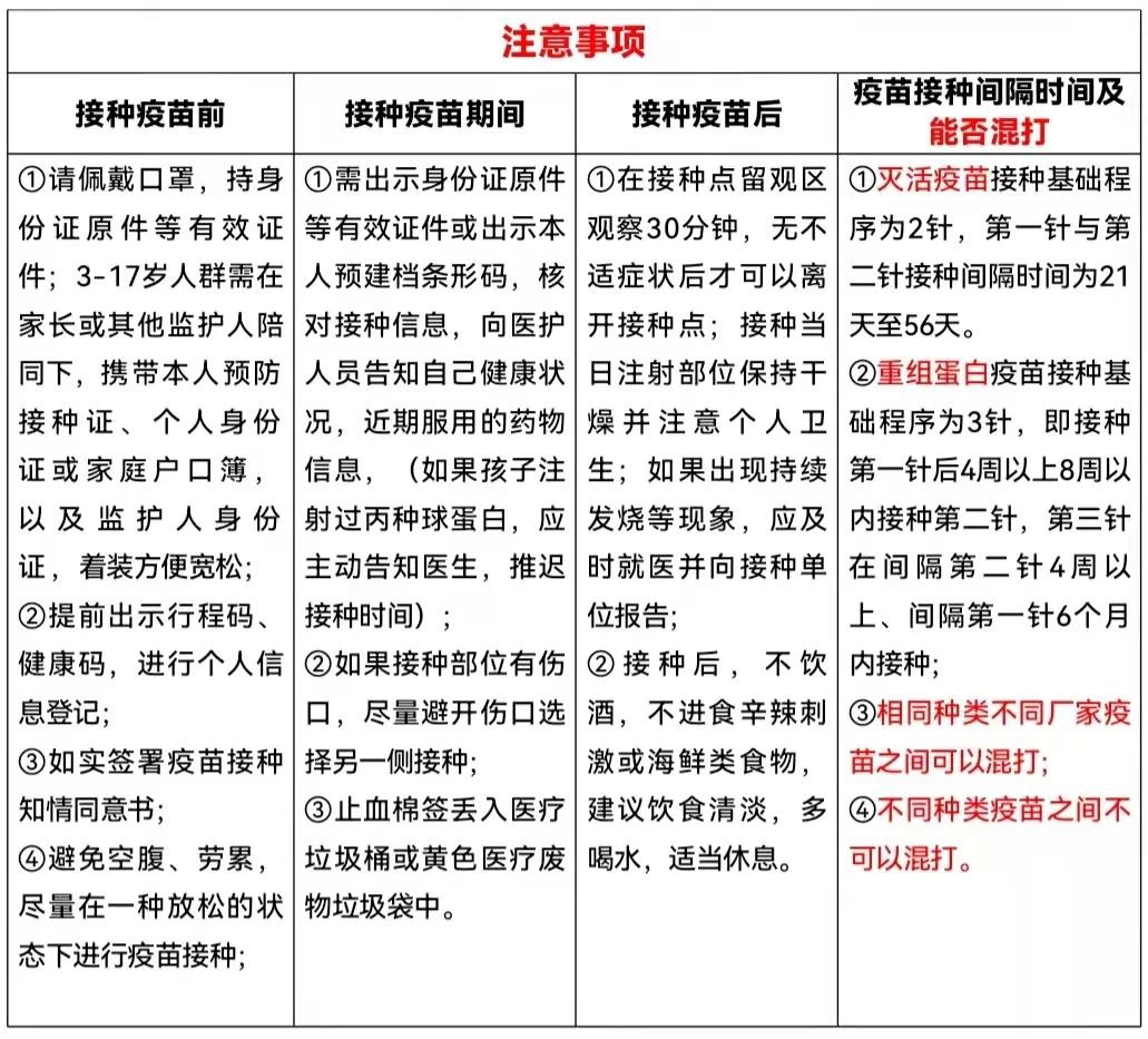
请居民朋友仔细阅读以下注意事项
联系电话:0371-23237738 / 0371-23237748
地址:开封市鼓楼区南太平街7号
3-17岁人群接种注意事项
1、请佩戴好口罩、穿宽松衣物。要在家长或者其他监护人陪同下接种,携带本人预防接种证、个人身份证或家庭户口簿,以及监护人身份证,提前出示行程码,进行个人信息登记;
2、接种前,请学生家长配合接种人员做好健康询问和知情告知工作,仔细阅读并由监护人签署《新型冠状病毒灭活疫苗(Vero细胞)接种知情同意书》。
3、监护人要主动告知医生孩子有没有禁忌症和过敏史。此外,如果孩子注射过丙种球蛋白,都应主动告知医生,推迟接种时间。
4、接种前要避免空腹、劳累,尽量在一种放松的状态下进行疫苗接种。
5、接种后一定要在接种现场留观30分钟,如有不适症状请告知医护人员。
6、接种后注意休息,保障充足的睡眠,不要熬夜,切勿剧烈运动和过量饮酒。






