【开封龙亭区北书店办事处社区卫生服务中心预防接种门诊】
☑新冠肺炎灭活疫苗—第三针加强针
1、18岁及以上人群
2、第三针加强针预约与第二针接种间隔必须够6个月
接种时间:1月19-21日上午08:00-11:00,14:00-16:00
接种地点:龙亭区东大街100号汴京饭店西隔壁
咨询电话:0371-23802120
【杞县中医院】
接种疫苗:
两针剂成人加强针(凡是接种两针剂灭活疫苗满六个月以上的 第二针接种时间在7月19日以前 接种第三针加强针)
5型腺病毒载体一针剂新冠疫苗 接种满六个月以上的可以进行第二针剂加强针。
接种时间:早上8:00—12:00、下午14:00—17:00,请需要接种者携带身份证,全程佩戴好口罩到院接种。为了节省您的时间,请您有序排队。
接种地点及咨询电话:(北环院区)门诊三楼新冠疫苗接种门诊。杞县中医院新院区位于大北环路和s213交叉口(北环壹号小区东),新老院区之间提供免费班车、县内乘坐6路公交车可达杞县中医院新院区。
咨询电话:0371-22293929
【禹王台区南郊乡卫生院预防接种门诊】
☑新冠肺炎灭活疫苗
—第三针加强针(预约时间与第二针间隔必须够6个月)
接种时间:1月19-22日上午08:30-11:30,13:30-16:30
接种证件:请携带身份证
接种地点:禹王台区南郊乡大李庄(大杨路181号)
咨询电话:13949435804
【州桥社区卫生服务中心预防接种科新冠疫苗接种通知】

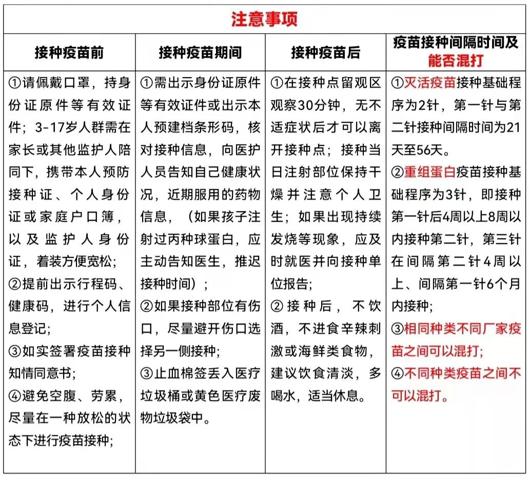
请居民朋友仔细阅读以下注意事项

联系电话:0371-23237738 / 0371-23237748
地址:开封市鼓楼区南太平街7号
【开封集英街西郊乡卫生院新冠疫苗接种指南】
接种时间(周末不休):
上午8:30——11:30,下午2:00——4:30
接种地点:
集英街与金祥路交叉口向北50米路东(西郊乡卫生院集英街院区)
西郊卫生院联系电话:
0371-22303261
加强针接种对象:
对18岁及以上且距离第二针接种时间满6个月的人群实施加强免疫接种(注意:接种三针剂疫苗的居民无需接种加强针!)60岁以上老人加强针符合条件还未接种的,携带身份证、带好口罩前往接种点接种。






