5月19日,民政部召开婚姻登记“跨省通办”试点工作动员部署电视电话会议,在辽宁省、山东省、广东省、重庆市、四川省实施内地居民结婚登记和离婚登记“跨省通办”试点,在江苏省、河南省、湖北省武汉市、陕西省西安市实施内地居民结婚登记“跨省通办”试点。试点期限为2年,自2021年6月1日起至2023年5月31日止。
作为首批试点省份之一,江苏将实施内地居民结婚登记“跨省通办”。
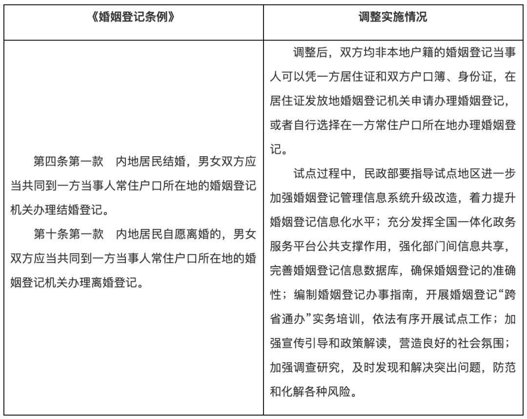
将内地居民结婚登记,由一方当事人常住户口所在地的婚姻登记机关办理,扩大到一方当事人常住户口所在地或者经常居住地婚姻登记机关办理。
按照民政部“跨省通办”试点部署要求,江苏省民政厅已完成大量前期筹备工作,起草了江苏省跨区域办理婚姻登记实施方案,完成婚姻登记管理信息系统相关模块改造,增加婚姻登记数据部省交换频次,确保民政部婚姻中心库数据的实时性和准确性。并与公安部门协商共享省内居住证信息,便于核验跨省登记当事人提交的居住证。





