答:江苏将实施内地居民结婚登记“跨省通办”试点。
实施时间:2021年6月1日起至2023年5月31日止。
试点期限:2年。
如何跨省登记?
作为首批试点省份之一,江苏将实施内地居民结婚登记“跨省通办”。
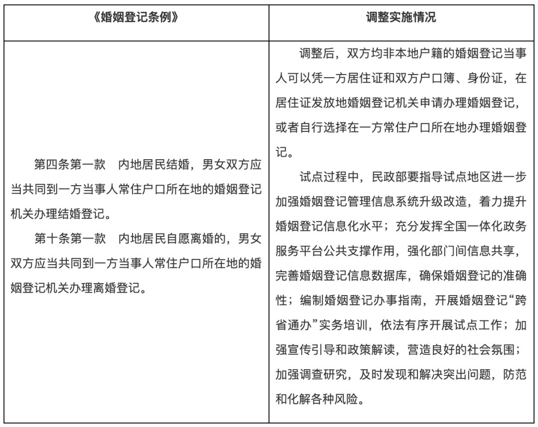
将内地居民结婚登记,由一方当事人常住户口所在地的婚姻登记机关办理,扩大到一方当事人常住户口所在地或者经常居住地婚姻登记机关办理。
社会热点2022-09-14 05:44:36未知
答:江苏将实施内地居民结婚登记“跨省通办”试点。
实施时间:2021年6月1日起至2023年5月31日止。
试点期限:2年。
如何跨省登记?
作为首批试点省份之一,江苏将实施内地居民结婚登记“跨省通办”。
将内地居民结婚登记,由一方当事人常住户口所在地的婚姻登记机关办理,扩大到一方当事人常住户口所在地或者经常居住地婚姻登记机关办理。