➤补充通知(就诊结束和出院人员返程规定):
开通返程绿色通道。患者治愈出院、就诊结束后,凭出院或诊疗证明、24小时核酸检测阴性报告向所在村(居)委会申请回家,征得同意后,由村(居)委会出具证明,并安排专人专车接送回家(费用自理),实行闭环操作。
➤关于鹰潭市中心城区实行临时性全域静默管理期间开通就医购药绿色通道的通告:
为切实保障市中心城区实行临时性全域静默管理期间群众就医需求,按照省、市防控有关政策,现就建立静默管理期间就医购药绿色通道有关要求通知如下:
一、开通就医绿色通道。
静默管理期间,前往市中心城区各医院进行血透、手术、放化疗等治疗的特殊病人,由家属或本人携带县级以上医疗机构疾病诊断证明书或病历等相关资料向小区物业或社区提出申请,征得同意后即应放行,年老体弱、孕产妇、儿童等特殊病人可由一名家属陪同到医疗机构进行就医,但患者和家属应落实医院到家庭“两点一线”闭环管理。
二、开通急诊通道。
急危重病人可直接拨打“120”急救电话,由急救车辆进行转运,在病情危急生命等紧急情况下,可由所在社区(村组)干部安排专车或家属驾车送医。我市明确了静默管理期间非新冠肺炎救治定点医疗机构(见附件1),并开通了孕产妇、儿童、老人、急症病人急救绿色通道,第一时间入院,第一时间落实核酸检测,第一时间闭环管理,第一时间抢救,全力保障特殊人群的生命安全。
三、做好群众购药保障。
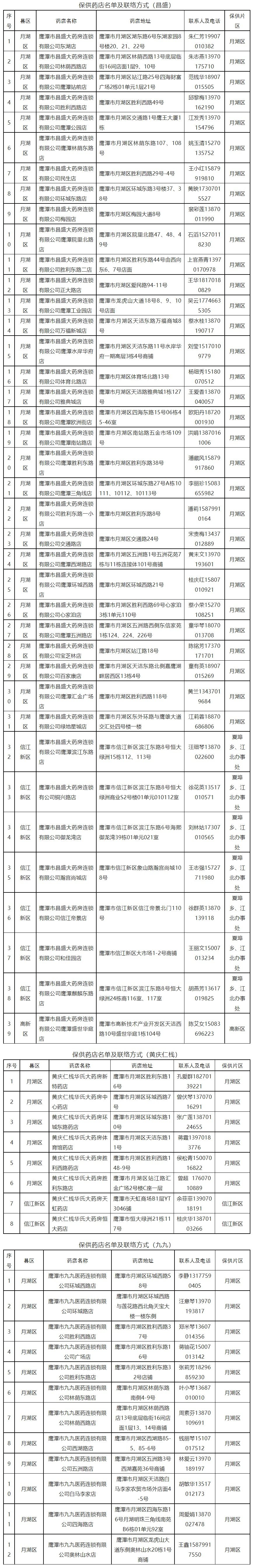
在严格落实疫情防控措施的基础上保障药店正常营业,建立小区居民、街道社区和药店联动保供机制,向社区公布保供药店名单及联系方式(见附件 2),引导群众通过社区办公电话、物业微信群向社区报送药品购买清单,由社区志愿者跑腿代购药品;通过线上“下单”,由保供药店工作人员或物流平台配送至各小区门口。
四、坚持生命至上。
各街道社区、居民小区和医疗机构要坚持人民至上、生命至上,第一时间妥善处理群众就医需求,切实保障生命通道绿色畅通,不得以任何理由拒绝急危重症患者就诊,有力维护人民群众生命安全和身体健康。
本通告所列要求随临时性全域静默管理措施结束自然终止。
附件:
1.非新冠肺炎救治定点医疗机构信息表

2.保供药店名单及联络方式

【相关内容拓展阅读】
☑ 鹰潭市关于成立疫情防控期间民生专班的通告:
,即可查看详情。





