2022年大连免费窝沟封闭都有哪个医院 2021年国家免费窝沟封闭大连

社会热点2022-08-12 13:11:45佚名

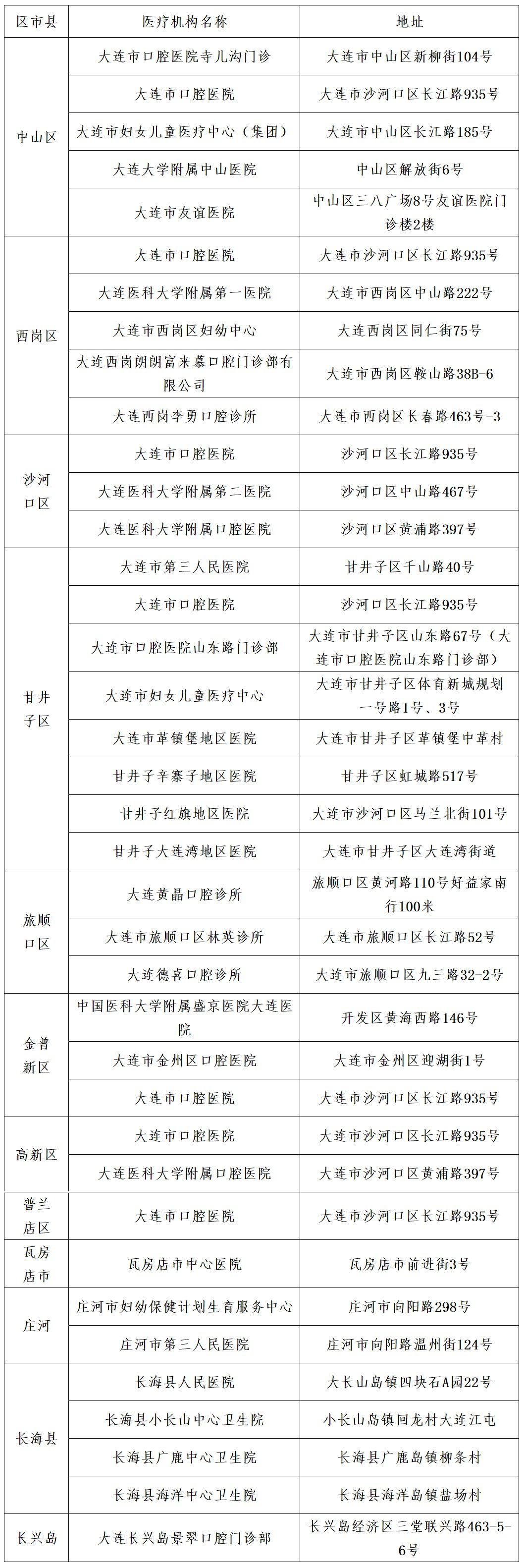
  问:2022年大连免费窝沟封闭都有哪个医院?

  答:有大连市口腔医院大连金州区口腔医院等,具体还要等最新的通知。

  供参考↓↓

  2021年大连全市31家适龄儿童免费窝沟封闭定点机构名单

  

本文标签: ,大连  ,口腔医院  ,大连市  ,都有  ,全市  

相关推荐

猜你喜欢

大家正在看