李沧区关于开展区域核酸检测的通告
广大居民朋友们:
为进一步做好新冠肺炎疫情防控工作,切实保障人民群众身体健康、生命安全,我区将于8月5日(周五)开展区域全体居民核酸检测。现将本轮检测的相关事宜通告如下。
一、人员范围
(一)李沧辖区范围内所有居民(含常住居民、流动人口等)。
(二)“应检尽检”重点人群,集中隔离、居家隔离和居家健康监测等已采取管控措施的人员,未放假的各级各类学校(幼儿园)师生员工、机关企事业单位等定期检测的行业人员仍按原有渠道及频率由相关责任单位安排检测。
(三)暑假居家的师生员工按照学校要求进行常态化核酸检测。
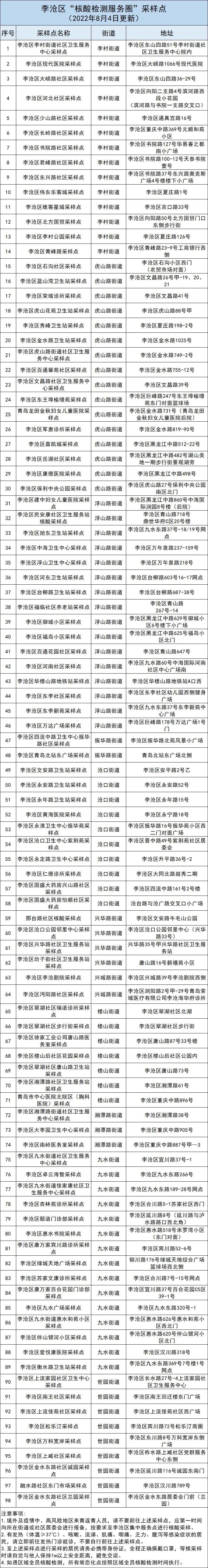
(四)接种新冠疫苗未满48小时或因其他原因未参加本轮检测的居民,请就近选择“核酸检测服务圈”采样点免费检测(李沧区采样点详情见本通告下方)。
二、时间和地点
(一)时间
1.2022年8月5日(周五)7:00-11:00、16:00-20:00。
2.李沧区“核酸检测服务圈”采样点当日服务时间原则上延长至20:00,具体由各街道结合全员核酸采样点的设置自行调整并确保辖区居民提前知悉。
(二)地点
李沧区“核酸检测服务圈”采样点详情见本通告下方。
全员核酸检测采样点详情见本通告下方或扫码“李沧全民核酸检测点”小程序进行查询。
三、注意事项
(一)请广大居民朋友按照社区通知要求,做好个人防护,全程佩戴口罩,携带智能手机、本人有效身份证件(身份证或户口簿等),在社区工作人员引导下,分时段前往街道社区指定地点开展核酸检测。不使用智能手机的居民,请您准备好身份证和记有手机号码的小纸条。
(二)核酸检测30分钟前不要吸烟、喝酒、咀嚼口香糖等,主动出示健康码,排队等候保持“1米线”,采样时保持“3米线”,听从现场工作人员指引,有序完成扫码、登记、采样等流程。
(三)请注意保持现场秩序,听从现场工作人员指挥安排,主动帮助老年人和未成年人,讲公德、重品德,全程佩戴口罩,不抽烟、不聚集、不聊天,防止交叉感染。完成采样后,请在现场工作人员统一指挥下,按照规定路径尽快离开采样点。
(四)“山东健康码”“青岛一码通”均可查验本人在青核酸检测结果。居民在各采样点检测后,可通过“青岛一码通”微信小程序、“健康青岛”微信公众号、“爱山东”APP、“爱山东·青e办”APP等平台获取核酸检测阴性证明,具体使用方法见各平台说明。除国务院联防联控机制和省委领导小组(指挥部)等有明确规定之外,此证明与核酸检测报告(电子版和纸质版)具有同等效力,作为青岛市范围内核酸检测结果查验凭证。
(五)有发热、咳嗽等症状的人员,暂时不要前往集中采样点,请告知所在街道社区,在做好个人防护的前提下,及时到就近发热门诊就诊,避免乘坐公共交通工具。
(六)根据疫情防控政策要求,在青人员“亮黄牌”(即4天内无核酸检测阴性记录,“场所码”下方第一行核酸检测标牌由蓝色变成黄色),将被严格限制进入人员密集的公共场所和乘坐公共交通工具。请广大居民自觉参与本次区域核酸检测,避免对您的工作和生活带来不便。
(七)接受核酸检测是居民的义务,请大家主动配合,做到应检尽检。对拒不配合、不支持核酸检测、扰乱秩序、瞒报、谎报、伪造信息的人员,公安机关将依法予以处理,构成犯罪的依法追究刑事责任。对于未参加核酸检测而出现阳性病例的人员将依据《中华人民共和国传染病防治法》《中华人民共和国突发事件应对法》《中华人民共和国治安管理处罚法》等有关法律严肃处理。





