截至8月1日,全国12个省市当天报告新增本土确诊病例46例、无症状感染者327例。内蒙古自治区二连浩特市在社区筛查过程中发现1例阳性人员;海南省三亚市崖州动车站采样点发现1名人员核酸检测结果异常,已暂停开放经营性密闭场所;湖南省长沙市天心区在外省来长的入境隔返人员中发现1例新冠肺炎病毒感染者(轨迹附后)。疫情防控形势严峻复杂,为持续做好我市疫情防控工作,切实防范疫情输入和传播风险,浏阳市新型冠状病毒感染的肺炎防控指挥部办公室发布紧急提醒:
1.请有与天心区报告感染者活动轨迹有交集的人员和近7天以来有以下地区旅居史人员,特别高中风险区域旅居史人员、及健康码红码或黄码人员,立即主动向所在社区(村)、工作单位或所住酒店报备,配合落实隔离医学观察、健康监测、核酸检测等相关防控措施。对瞒报、谎报个人行程和健康状况的,将可能依法被追究法律责任。

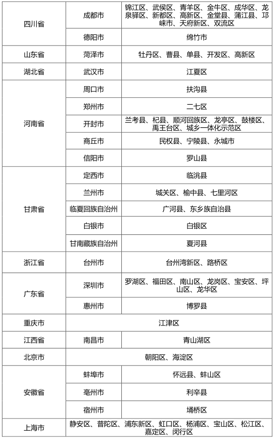
2.所有省外来(返)浏人员均需提前2天报备并持有48小时核酸检测阴性证明。无核酸检测阴性证明的来(返)浏人员需在第一落点采取“即采即走”措施,自陆路边境口岸城市和7天内有本土疫情的地市来(返)浏人员还需在抵浏24小时内开展核酸检测。倡导所有省外来(返)浏人员在主动报备的基础上进行核酸“三天两检”(间隔24小时以上),并做好自我健康监测。对境外、密接等隔离返浏人员,需按告知书要求落实好居家健康监测,第1、3天开展核酸检测,解除居家健康监测时继续自我健康监测4天,并在第4天进行1次核酸检测。

3.当前,进入暑期人员流动高峰,请广大市民及来(返)浏朋友们增强防范意识,严格落实“健康第一责任人”要求,主动履行防疫义务,坚持戴口罩、勤洗手、多通风、勤消毒、少聚集、保持社交距离、进入公共场所扫“湖南场所码”。倡导市民减少非必要跨省、跨市出行,就地旅游休闲,避免前往发生本土疫情的省份、地区,非必要不跨境旅行。倡导公职人员不前往中高风险区所在县(市、区、自治县、旗),尽量避免前往有本土疫情的地区;确需出省的应经单位主要负责人审批同意,返浏前自主报备并提供48小时核酸检测阴性证明,按要求落实各项防控措施。
4.关爱老人,从接种新冠疫苗开始。截至2022年8月1日,浏阳市累计报告接种新冠疫苗超过344万剂次,其中已完成全程基础免疫123.97万人,覆盖率为94.6%;60岁及以上人群疫苗接种覆盖23.21万人,覆盖率为89.25%。当前,部分地区疫情外溢仍未完全阻断,对老年人的威胁仍然很大,尤其是没有接种过疫苗的高龄老人感染新冠病毒后,发生重症、导致死亡的风险依然很高。数据表明,新冠疫苗接种对于奥密克戎变异株引起的肺炎、重症和死亡依然有很好的保护作用。所以,呼吁大家都来帮助老年人,帮他们解疑释惑,给他们提供接种的便利,力争在较短的时间内把老年人的新冠疫苗接种率进一步提高,切实保障老年人身体健康。
打开国务院小程序可提前了解最新防疫政策,以及目的地是否为高中风险区域,“各地疫情防控政策措施”小程序码见下图。


天心区在外省来长的入境隔返人员中发现1例新冠肺炎病毒感染者杨某主要活动轨迹:
7月31日
19:05,乘飞机从外省来长;
21:00,到达长沙黄花机场;
22:36,乘出租车到达铁道学院西门口,后进入宿舍,当日未再外出。
8月1日
8:30左右,在铁道学院食堂吃早餐;
8:45,从铁道学院东1门外出;
8:49,步行进入位于韶山南路的长沙市中心医院地下通道;
8:50,出地下通道进入长沙市中心医院,在医院室外采集咽拭子标本进行核酸检测;
9:02,返回进入长沙市中心医院地下通道;
9:04,从地下通道出来;
9:05, 进入青园路“领沛鲜果”水果店;
9:15,从水果店出来,自铁道学院东门步行进入校园;
11:30,步行至铁道学院世纪楼活动;
11:37,从铁道学院西北门外出;
11:38,在竹塘西路小湘钵饭馆就餐;
12:48,离开饭馆,从铁道学院西北门进入校园;
15:00左右,在校园内部梅岭村20栋附近活动;
15:05,回宿舍后未再外出;
20:22,闭环转运至隔离酒店,后转至定点医院。





