➤江西省疾控中心7月19日发布新冠肺炎疫情风险提示:
一、7月19日,上海新增5例新冠肺炎确诊病例和10例无症状感染者、北京新增1例确诊病例、安徽新增4例确诊病例和79例无症状感染者、江西新增3例确诊病例和7例无症状感染者、广东新增20例确诊病例和8例无症状感染者、广西新增21例确诊病例和256例无症状感染者、四川新增7例确诊病例和7例无症状感染者、甘肃新增47例确诊病例和306例无症状感染者、天津新增14例无症状感染者、吉林新增8例无症状感染者、江苏新增1例无症状感染者、河南新增127例无症状感染者、湖南新增1例无症状感染者、云南新增3例无症状感染者。截至2022年7月20日20时,全国共有高风险地区442个,中风险地区660个。
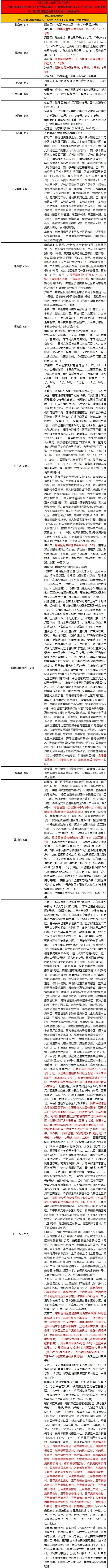
二、省外来赣返赣人员健康管理措施清单(更新至2022年7月20日)



三、为防范疫情输入,保障人民群众身体健康,来自中高风险地区和近7天有本土疫情的县(市、区)来赣返赣人员请提前向属地报备,以及与外省(市、县、区)发布病例活动轨迹有交集人员和接到外省各级疾控中心电话告知的密切接触者等风险人员请立即向属地报备,按照属地要求配合落实疫情防控措施和个人责任。对故意隐瞒、不按要求报备或拒不配合落实防控措施等造成疫情传播的,公安机关将依法追究其法律责任。
【相关内容拓展阅读】
☑ 江西省对返赣人员最新规定(持续更新):
,即可查看详情。





