2022厦门湖里购车补贴详情(厦门最新购车政策)

社会热点2022-05-31 14:11:08未知

  2022湖里魅力购汽车助购券第二期

  1、补贴规则

  活动时间:3月29日至6月30日

  补贴金额:

  单笔支付满5万元立减2000元(活动名额1000份,单用户仅限一笔)

  单笔支付满15万元立减3000元(活动名额500份,单用户仅限一笔)

  单笔支付满30万元立减5000元(活动名额300份,单用户仅限一笔)

  *每档优惠力度不可同享*

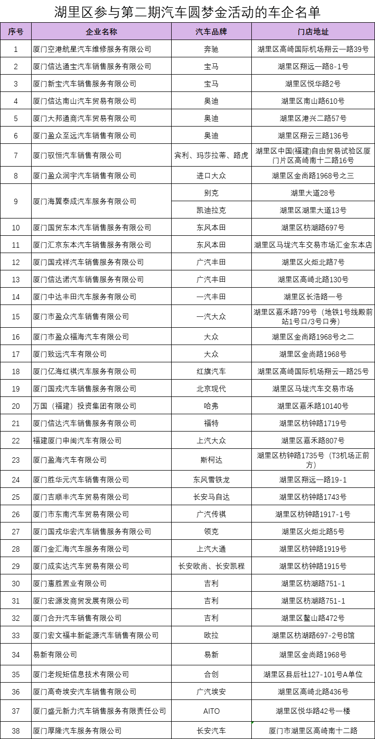
  2、补贴车企名单

  3、使用流程:

本文标签: ,仅限  ,名额  ,单用户  ,第二期  ,金额  

相关推荐

猜你喜欢

大家正在看