今年6月1日至6月7日期间,合肥将再次开展“惠民菜篮子工程”,总计7天。
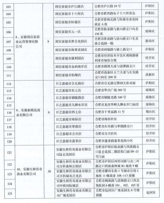
活动期间,合肥市民可在合家福、红府、永辉、大润发、苏果等指定的21家企业180个门店内买到惠民菜。参与活动的门店将为惠民菜设置专区,方便市民购买。
合肥市发改委要求,各定点单位必须确保“惠民菜”20个规定品种以市场平均价为基准,蔬菜类下浮15%以上、其他品种下浮5%以上;各定点门店每天推出不少于5个品种的蔬菜以低于1元/斤的价格供应市场。活动期间,市发改委将组织各县(市)区发改委、开发区经贸局对定点单位门店进行不定期巡查和检查,也欢迎市民对未在显著位置安装“四牌一签”、货签不对位以及价格公示不规范、品种不足、惠民零售价未达到规定的下浮标准等现象进行监督和举报。





