主动报告
请有国内中高风险地区,封控区、管控区、防范区,疫情重点地区(详见文末中高风险地区划分表)旅居史人员暂缓来临返临,如已来临返临的重点人员务必第一时间向当地村(社区)、单位或入住的酒店、宾馆报告,并积极配合落实相应管控措施,如瞒报、迟报、谎报将依法追究相关责任。
杭州市外返岗、返工、返校的来(返)临人员,回临安前要通过“打卡来临”小程序和村社及单位主动申报。
▲识别“打卡来临”二维码,进入填写
配合相应健康管理
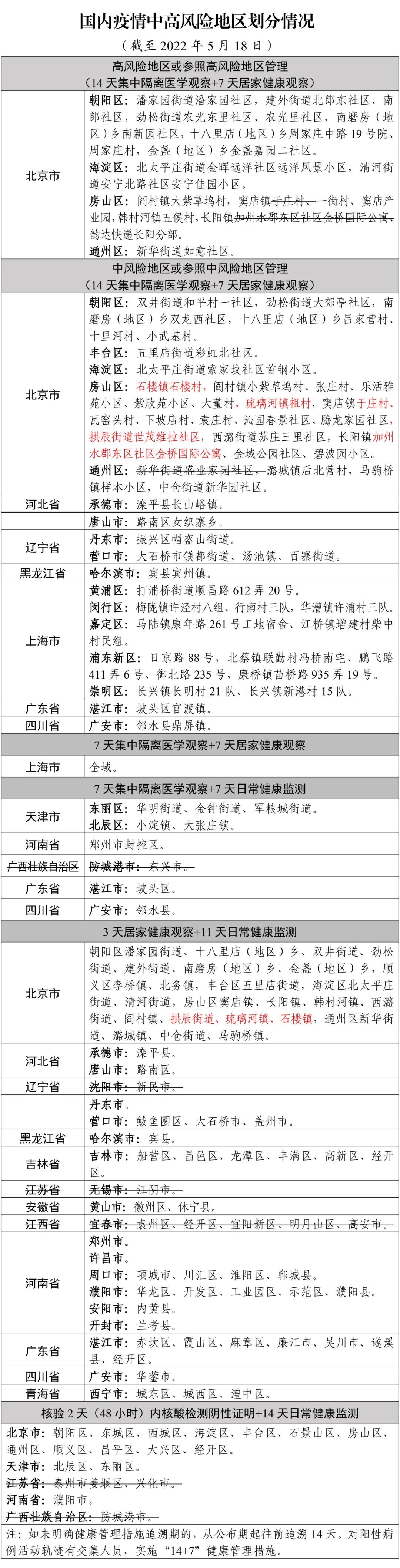
对国内中高风险地区、参照中高风险管理的地区、省内封控区来(返)临人员实行“14+7”健康管理措施,集中隔离期间健康码赋“红码”,由属地镇街落实到集中隔离点“点对点”闭环管理;
对周边疫情重点地区来(返)临人员实行“7+7”健康管理措施,集中隔离期间健康码赋“红码”,由属地镇街落实到集中隔离点“点对点”闭环管理;
对国内中高风险地区、参照中高风险管理地区所在的设区市或县(市、区),省内管控区、防范区来(返)临人员实行“3+11”或“2+14”健康管理措施。
核酸检测
省外低风险地区、省内杭州市外来(返)临人员须持有48小时内有效核酸检测阴性证明,到临后尽快至就近核酸检测采样点进行核酸检测。在核酸结果未出前,避免前往人群聚集场所,不参加聚集性活动。杭州市内返临人员,到临后至就近核酸检测采样点进行核酸检测。区内居民按照发布的进入重点场所和乘坐主城区交通工具凭48小时内核酸检测阴性证明或采样凭证要求做好常态化核酸检测,做到“应检尽检、愿检尽检”。
▲识别二维码查看临安常态化核酸采样点位信息
减少外出
广大市民要及时关注疫情情况,非必要不出省,不前往中高风险地区所在城市和报告确诊病例地区,如必须前往,密切关注当地政策,务必提前向所在村(社区)以及所在单位报备,并做好个人防护,返回后按要求配合落实相关管控措施。
防护到位
请广大市民朋友养成“勤洗手、常通风、少聚集、戴口罩、保持安全社交距离、用公筷”等健康行为方式,进入医疗机构、车站码头、商场超市、农贸市场、酒店宾馆等各类公共场所时要主动配合扫码、测温、查验行程卡、戴口罩等防控措施,外出要全程做好个人防护,尽量避免在空气密闭、人员密集场所停留。
接种疫苗
请符合条件但未完成全程接种和加强免疫的市民尽快完成新冠疫苗全程接种和加强免疫接种,共同构建全民免疫屏障。
图源:临安发布





