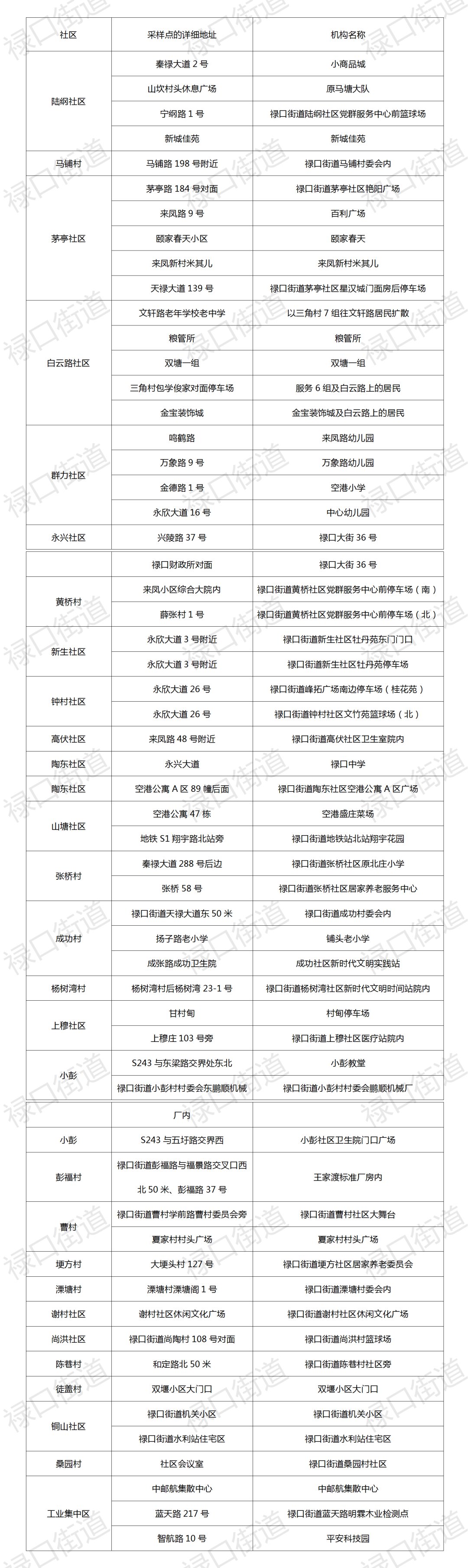
2021年7月26日起,禄口街道全面启动第三轮全员核酸检测工作。本轮检测共设置检测点58个,封控区域内的居民,上门采集。具体核酸检测点设置情况如下表:


来源:幸福禄口
拓展阅读:南京全员核酸检测结果可以在网上找到吗?
为进一步快速有效阻断新冠肺炎疫情扩散,切实保障人民群众生命安全和身体健康,南京市定于2021年7月21日开始对全市常住人口、来宁人员开展全员核酸检测,全市以区为单位,分区组织、统筹设立核酸检测采样点。
▶由于当前南京市开展全员核酸筛查,检测人数众多,采样及检测人员均已经满负荷工作,因此本轮社区集体采样的阴性结果暂不出具检测报告。
▶如果发现检测结果为阳性,卫生健康部门会第一时间通知到个人。
▶未收到检测结果即为阴性,大家不必过度担心。
▶如果急需核酸检测阴性报告,可以前往医院自费检测。





