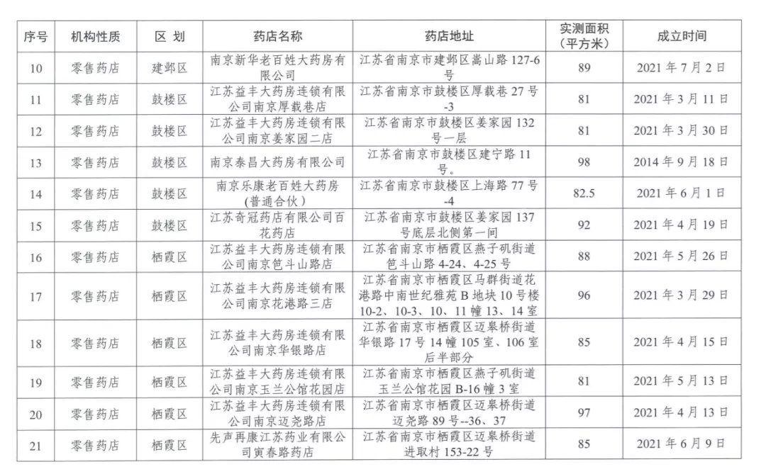
2021年11月份申请基本医疗保险定点零售药店名单:

拓展阅读:南京职工医保恶性肿瘤患者门诊治疗分几类?待遇有差别吗?
恶性肿瘤患者门诊治疗分为“门诊辅助治疗”与“门诊专项治疗”。
“门诊专项治疗”主要指两大类:一类是“门诊放疗和日间化疗”(日间化疗指:静脉或介入化疗),一个自然年度医保基金补助最高可达15万元;另一类是“门诊针对性药物治疗”(指:乳腺癌或前列腺癌内分泌治疗;肾癌或黑色素瘤免疫治疗;口服化疗、膀胱灌注、骨转移治疗和晚期镇痛治疗等使用的针对性药物),一个自然年度医保基金补助最高可达10万元。
“门诊辅助治疗”一个自然年度医保基金补助最高不超过2万元。





