2022年市直属公办初中学区划分(以现在的街道编号为准)
►遂宁中学本部学区:
德胜西路以北、遂州路以西、界福西路以南、渠河路以东围成的区域。
►遂宁二中教育集团学区:
遂宁二中本部:育才东路以北、遂州路以东、界福西路以北、渠河路以东、明月河以南围成的区域,含席吴二洲。
滨江校区:育才东路以南、遂州路以东、德胜东路(中心商务区南口至凯旋路)以北、凯旋中路和凯旋下路以东、凯东路以北、滨江路以西围成的区域,含圣莲岛。
►遂宁一中学区:
德胜西路(延伸至凯旋路)以南、凯旋中路和凯旋下路以西、凯东路以南、滨江路以西、开善东路以北、渠河路以东围成的区域。
市直属学校学区均不包括市直园区辖区。
学区内学生的界定及查验证件办法
一、验证工作由各招生学校组织实施
二、学区内学生的界定方法
(一)户籍和房产住址都在市直属学校学区内的学生
1.适龄儿童父母或其他法定监护人户籍与房产住址一致,按所在学区入学。
2.适龄儿童父母或其他法定监护人户籍与房产住址不一致,户籍与房产属不同学校学区的,原则上以房产住址为划片依据,在房产住址所属学区的学校入学。
(二)仅户籍或房产在市直属学区内的学生
1.适龄儿童父母或其他法定监护人仅户籍在学区内,且在学区内有合法稳定住所,原则上以住址为划片依据,在住址所属学区的学校入学。
2.适龄儿童父母或其他法定监护人房产住址在学区内,户籍在市城区的,则向房产住址所属学区的学校提供《房产证》,可在房产住址所属学区的学校入学;户籍不在市城区的,则向房产住址所属学区的学校提供《房产证》、《居住证》(或户籍部门出具的居住证明),可在房产住址所属学区的学校入学或户籍所属学区的学校入学。
三、外来随迁学生入学
(一)外来优待人员子女入学
现役军人子女、烈士子女、公安英模和因公牺牲伤残警察子女、高层次人才子女、国家综合性消防救援队伍人员子女、直接参与救治新冠肺炎患者的一线医务工作者子女、遂州英才卡持卡人子女、港澳台同胞子女、援藏干部子女,按有关文件规定予以确认后,按学区内学生对待。
(二)户籍和房产均不在遂宁市城区的学生
由学生本人或监护人持相关证明到居住证所属片区的学校自主申请入学,并提交以下证明材料:
1.父母或其他法定监护人和子女的户口簿;
2.父、母或其他法定监护人与用人单位依法签订的劳动合同,或工商营业执照;
3.居住证或户籍部门出具的居住证明。
鉴于城市建设步伐加快,学生家庭户口转移原则上不再限制时间,但必须要与房屋产权证登记的地址相同。如果住地未变,而只是由于街道辖区变化而变更户口地址,应予以认可。
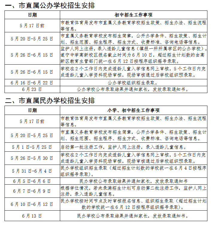
2022年市直属义务教育学校招生入学日程安排
2022年市直属义务教育学校招生计划






