城阳区关于开展第十三轮全员新型冠状病毒核酸检测的公告
特别提醒
1.自4月29日开始,全市范围内对7日内无核酸检测阴性记录的人员,山东电子健康码下方第一行核酸检测标牌由蓝色变成黄色,即“亮黄牌”。全市范围内严格限制“亮黄牌”人员进入人员密集的公共场所(除医疗卫生机构外),包括机关事业单位、企业、学校、图书馆、政务服务大厅、养老服务机构、博物馆;餐饮单位、民宿、商场、超市、宾馆、酒店、农贸市场、药店;旅游景点、文化娱乐场所、建筑工地、交通场站;冷链食品、物流快递等重点生产、加工、运输场所;其他向社会提供公共服务和经营性服务、人员出入较多的场所等。严禁“亮黄牌”的人员乘坐公交车、网约车、出租车、地铁等公共交通工具。请广大居民自觉参与本次全员核酸检测,避免对您的工作和生活带来不便。
2.纳入核酸检测范围的人群,不参加统一组织核酸检测的,涉嫌违反《突发公共卫生事件应急条例》第五十一条,有关单位和个人不配合调查、采样、技术分析和检验,可能触犯《治安管理处罚法》第五十条,构成违反治安管理行为的,将由公安机关依法予以处罚;涉嫌构成犯罪的,将依照《刑法》第三百三十条以涉嫌妨害传染病防治罪追究刑事责任。
广大居民朋友们:为继续从严从紧抓好疫情防控工作,严格落实“四早”要求,做到快速响应、妥善应对、高效处置,干净彻底打赢疫情防控阻击战、歼灭战。针对当前全国疫情防控形势,经过综合研判,决定在全区开展第十三轮全员新型冠状病毒核酸检测工作,现将相关事宜通告如下。
一、人员范围
城阳区全部居民(含户籍人口、暂住人口、流动人口及外籍人员等);接种新冠病毒灭活疫苗未满48小时的人员不参加本轮核酸检测,并请主动向所在街道、社区报备。
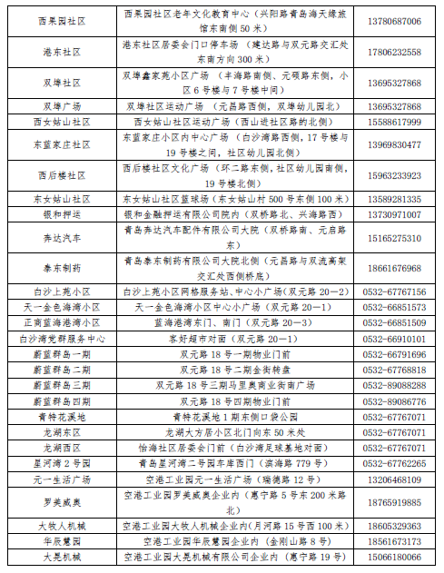
二、时间和地点
(一)采样时间:2022年5月11日上午7:00启动,原则上12小时内完成采样。各街道、高新区防指办、高新便民服务中心可根据实际情况适当调整采样时间。
(二)采样地点:各街道、高新区防指办、高新便民服务中心就近设置采样点(采样点信息附后),请关注区及各街道、高新区防指办、高新便民服务中心发布的信息。
三、注意事项
(一)请携带本人居民身份证,并做好个人防护,全程佩戴口罩,在街道、社区工作人员通知的指定时段,到指定采样点开展核酸检测。单独前往采样、不使用智能手机的老人,请准备好身份证和记有手机号码的小纸条;没有身份证的儿童,请家长随身携带好家庭户口本。全区中小学校及幼儿园师生员工、各高校师生员工的核酸检测工作由区教育体育局按上级有关要求组织实施,不参与本轮全员核酸检测。
(二)请注意出行安全、合理调配时间,提前安排好生产生活。若有发热、咳嗽等症状的人员,暂时不要前往集中采样点,请告知所在街道、社区,在做好个人防护的前提下,及时到就近发热门诊就诊,避免乘坐公共交通工具。
(三)请严格排队等候保持“1米线”,采样时保持“3米线”距离,维护好现场秩序,听从现场工作人员指挥安排,排队时不得随意更换采集通道。主动帮助老年人和未成年人,讲公德、重品德,不抽烟、不聚集、不聊天,防止交叉感染。
(四)居民完成采样后,请在现场工作人员统一指挥下,按照规定路径尽快离开采样点返回家中或单位。
(五)对于行动不便的独居老人、残疾人等特殊人群,请及时向所在社区工作人员报备,街道将根据实际情况统一安排上门采样服务。
(六)接受核酸检测是所有居民应尽的义务,请广大居民、常住人口和外来人员积极主动配合,确保做到不落一户、不漏一人、应检尽检。
(七)本轮核酸检测不出具书面报告,采样后24小时内未接到疾控部门通知的,检测结果即为阴性。健康码小程序内的核酸检测记录将由省平台完成上传工作,请居民耐心等待。
(八)落实法律责任,纳入核酸检测范围的人群,不参加统一组织核酸检测的,涉嫌违反《突发公共卫生事件应急条例》第五十一条,有关单位和个人不配合调查、采样、技术分析和检验,可能触犯《治安管理处罚法》第五十条,构成违反治安管理行为的,将由公安机关依法予以处罚;涉嫌构成犯罪的,将依照《刑法》第三百三十条以涉嫌妨害传染病防治罪追究刑事责任。
(九)本轮全员核酸检测结束后,全区各行业主管部门将立即分行业开展核查,对核查发现该区域内未完成本轮核酸检测的行业从业人员,将暂停其从业单位的生产经营活动。
城阳区新型冠状病毒肺炎疫情防控指挥部
2022年5月10日





