➤南昌市红谷滩区新型冠状病毒感染的肺炎疫情防控应急指挥部令(第2号):
为进一步加强社会面常态化疫情防控,保障全区人民身体健康和生命安全,切实维护生产生活秩序,根据江西省和南昌市疫情防控指挥部相关文件精神和要求,结合疫情防控工作需要,全区市场主体从业人员必须按照规定进行核酸检测。
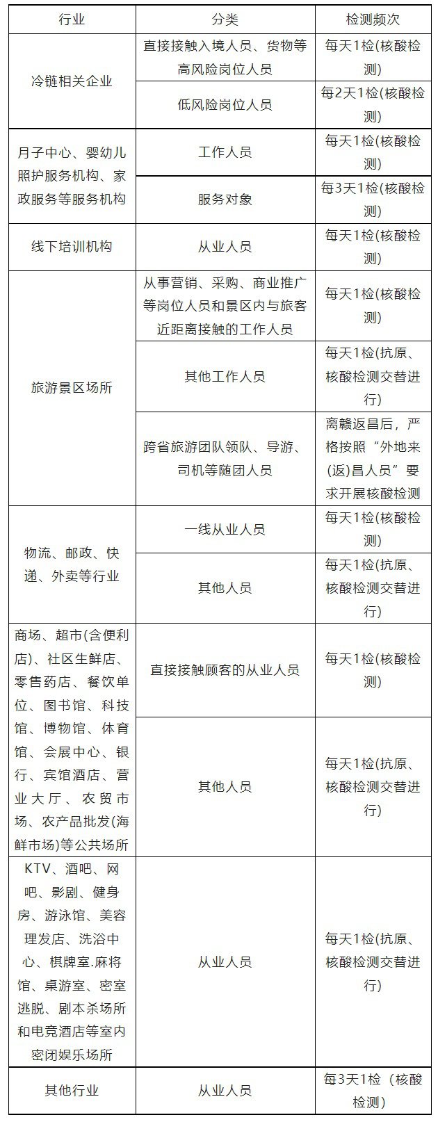
1、红谷滩区域内经营的所有市场主体从业人员必须按规定频次(详见下表)进行核酸检测,并且有义务配合政府相关部门进行查验。
2、市场主体从业人员未按照疫情防控责任要求进行核酸检测的,一经发现,政府相关行业主管部门应立即采取责令其停业整改,落实核酸补检等措施;经政府相关行业主管部门核查整改到位后方可继续营业。
3、对拒不配合开展核酸检测或者查验的,根据《中华人民共和国治安管理处罚法》第五十条的规定依法处罚;引起新型冠状病毒传播或者有传播严重风险,涉嫌妨碍传染病防治罪的,根据《中华人民共和国刑法》第三百三十条的规定依法追究法律责任。
4、根据疫情防控工作要求,核酸检测频次实施动态调整,如后续对行业及各类市场主体从业人员核酸检测有新规定,依照新的规定执行。
5、全面压实属地、部门、单位、社区、个人“五方责任”。乡(街道、管理处)要担负起本辖区疫情防控工作的属地责任;行业主管部门要切实履行行业领域疫情防控监管责任;生产经营企业和企业负责人要落实疫情防控主体责任和第一责任人责任;社区、村(居委会)要履行排查管控责任;个人要协助、配合、服从政府部门落实疫情防控责任,养成良好个人生活卫生习惯。
红谷滩区市场主体从业人员核酸检测频次一览表:

【相关内容拓展阅读】
☑ 南昌红谷滩区“应检未检”人员赋码解码工作提示:
,即可查看详情。





