贵港市新冠肺炎疫情防控工作领导小组指挥部
关于加强春节期间返贵来贵人员健康管理的通知
各县(市、区)新冠肺炎疫情防控指挥部,各有关单位:
为有效应对当前严峻复杂的疫情形势,坚决遏制疫情扩散至我市,影响疫情防控稳定大局,确保全市各族人民平安、幸福、祥和欢度佳节。根据自治区新冠疫情防控指挥部《关于加强春节期间返桂来桂人员健康管理的通知》(桂新冠防指〔2022〕10号)要求,现将有关事项通知如下:
一、健康管理措施
从14天内有本土新冠病例报告省(区、市)返贵来贵人员,继续按照自治区新冠疫情防控指挥部《关于严格落实有本土新冠病例省份返贵来贵人员健康管理措施的紧急通知》(桂新冠防指〔2021〕102号)、《关于做好天津市返桂来桂人员健康管理服务的紧急通知》(桂新冠防指办〔2022〕10号)、《关于严防奥密克戎变异株侵袭蔓延的紧急通知》(桂新冠防指办〔2022〕11号)等文件要求进行管理,需持48小时内核酸检测阴性证明方能入贵,管理截止时间为该省(区、市)最后一例本土新冠病例报告后满14 天。
各县(市、区)要加强对其他省(区、市)返贵来贵人员日常健康管理,主动提供健康咨询、免费核酸检测等服务。
二、免费核酸检测服务对象和流程
(一)免费核酸检测服务对象。其他省(区、市)返贵来贵人员,以查验14天内行程码曾途径或抵达广西区外为依据。
(二)免费核酸检测服务次数。其他省(区、市)返贵来贵人员可免费检测核酸1次。不符合免费核酸检测的对象、重复多次享受免费检测核酸的其他省(区、市)返贵来贵人员,经查实后按有关规定处理。
(三)免费核酸检测流程。其他省(区、市)返贵来贵人员到医疗机构相关窗口出示本人身份证及14天内曾达到或抵达广西区外的行程码,医务人员核验后登记身份信息开具检查单。
三、健康管理保障
(一)合理设置采样点。各县(市、区)新冠肺炎疫情防控指挥部要按照“方便、快捷”原则指定核酸采样检测点,市直医疗机构要合理设置采样点,各医疗机构必要时增设窗口核验身份证、行程码并开具检查单,方便其他省(区、市)返贵来贵人员免费检测核酸,切实做好服务保障工作,所需经费由市本级和县(市、区)级统筹解决。
(二)方便服务群众。具备新冠病毒检测能力的医疗机构要合理安排采样时间段,安排人员有序组织引导排队,严格按照一米线等候距离维持采样点秩序,避免人群拥挤聚集。按照《医疗机构新型冠状病毒核酸检测工作手册(试行第二版)》(联防联控机制医疗发〔2020〕313号)要求采集核酸样本,首选鼻咽拭子采集,合理安排样本上机检测频次,充分满足其他省(区、市)返贵来贵人员的核酸检测需求。核酸检测结果要及时上传医疗机构自助机、微信小程序、国家核酸检测信息平台等,方便群众查询核酸检测结果和获取核酸检测证明。
四、加强宣传发动力度
动车站、汽车站、码头等公共交通枢纽应通过在显著位置放置提醒牌、电子屏幕等方式,加大宣传发动力度。各社区(村屯)要积极督促返贵来贵人员及时接受免费核酸检测。宣传部门协调组织全市各级各类媒体加强疫情防控宣传引导,市通信发展管理办公室组织各大通信运营商免费向广西区外进入我市人员发送健康管理提示短信。
本通知自2022年1月15日起执行,至2022年3月15日止。
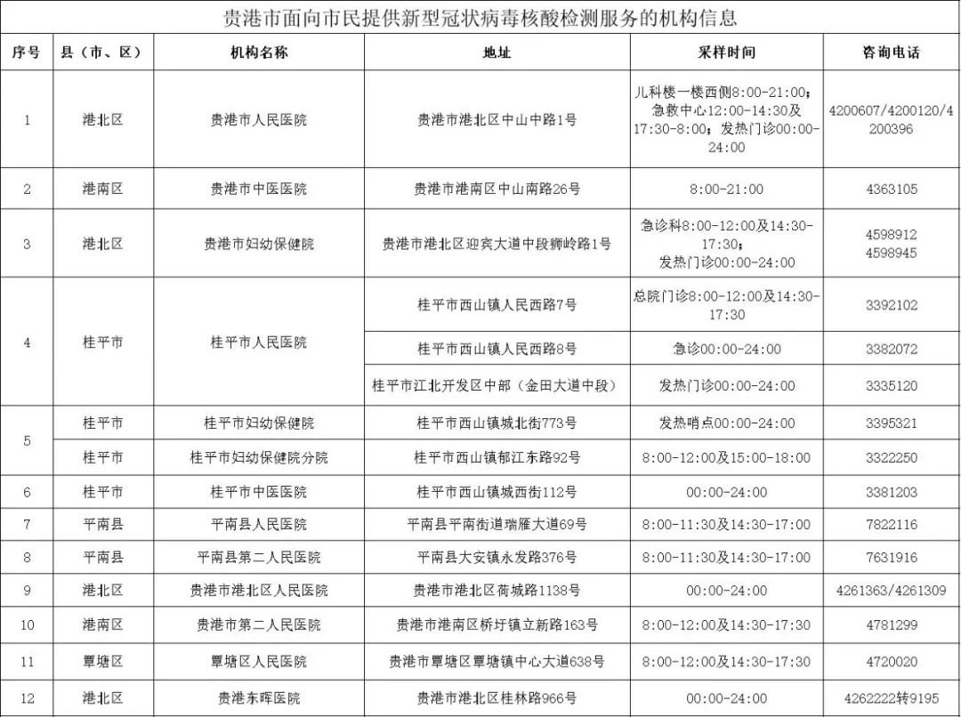
附件:贵港市面向市民提供新型冠状病毒核酸检测服务的机构信息
贵港市新冠肺炎疫情防控工作领导小组指挥部
2022年1月15日
贵港市面向市民提供新型冠状病毒核酸检测服务的机构信息(点击图片放大查看)





