1月18日,北京市海淀区新增2例本土确诊病例、朝阳区新增1例核酸检测阳性者。
根据广西壮族自治区新型冠状病毒感染的肺炎疫情防控工作领导小组指挥部办公室发布的《关于做好春节期间疫情防控有关工作的通知》(桂新冠防指办〔2022〕16号)文件要求,河池市疾控中心紧急提醒:
紧急提醒:
主动报备信息
一、2022年1月1日(含)以来有北京市海淀区旅居史的来(返)河池人员、2022年1月4日(含)以来有北京市朝阳区旅居史的来(返)河池人员;
二、与新冠肺炎确诊病例、无症状感染者同乘交通工具或活动轨迹有交集的人员;
三、健康码为“红码”或“黄码”人员;
四、接到外省(市、县、区)各级疾控中心电话或信息告知的密切接触者等涉疫人员;
请以上来(返)河池人员第一时间主动向所在社区(村、屯)及单位报告,并配合做好核酸检测、医学观察或健康监测等疫情防控措施。
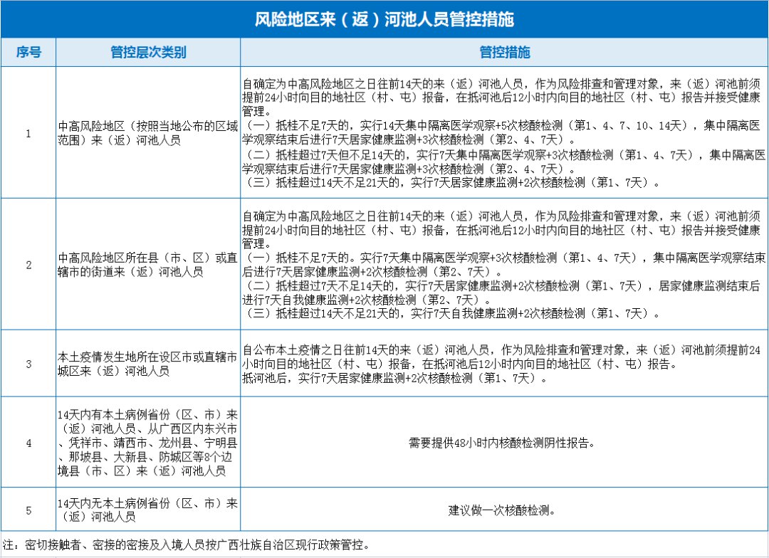
五、中高风险地区(按照当地公布的区域范围)来(返)河池人员:
自确定为中高风险地区之日往前14天的来(返)河池人员,作为风险排查和管理对象,来(返)河池前须提前24小时向目的地社区(村、屯)报备,在抵达河池后12小时内向目的地社区(村、屯)报告并接受健康管理。
(一)抵桂不足7天的,实行14天集中隔离医学观察+5次核酸检测(第1、4、7、10、14天),集中隔离医学观察结束后进行7天居家健康监测+3次核酸检测(第2、4、7天)。
(二)抵桂超过7天但不足14天的,实行7天集中隔离医学观察+3次核酸检测(第1、4、7天),集中隔离医学观察结束后进行7天居家健康监测+3次核酸检测(第2、4、7天)。
(三)抵桂超过14天不足21天的,实行7天居家健康监测+2次核酸检测(第1、7天)。
六、中高风险地区所在县(市、区)或直辖市的街道来(返)河池人员:
自确定为中高风险地区之日往前14天的来(返)河池人员,作为风险排查和管理对象,来(返)河池前须提前24小时向目的地社区(村、屯)报备,在抵河池后12小时内向目的地社区(村、屯)报告并接受健康管理。
(一)抵桂不足7天的。实行7天集中隔离医学观察+3次核酸检测(第1、4、7天),集中隔离医学观察结束后进行7天居家健康监测+2次核酸检测(第2、7天)。
(二)抵桂超过7天不足14天的,实行7天居家健康监测+2次核酸检测(第1、7天),居家健康监测结束后进行7天自我健康监测+2次核酸检测(第2、7天)。
(三)抵桂超过14天不足21天的,实行7天自我健康监测+2次核酸检测(第1、7天)。
七、本土疫情发生地所在设区市或直辖市城区来(返)河池人员:
自公布本土疫情之日往前14天的来(返)河池人员,作为风险排查和管理对象,来(返)河池前须提前24小时向目的地社区(村、屯)报备,在抵河池后12小时内向目的地社区(村、屯)报告。抵河池后,实行7天居家健康监测+2次核酸检测(第1、7天)。
八、14天内有本土病例省份(区、市)来(返)河池人员、从广西区内东兴市、凭祥市、靖西市、龙州县、宁明县、那坡县、大新县、防城区等8个边摬县(市、区)来(返)河池人员:
需要提供48小时内核酸检测阴性报告。
九、14天内无本土病例省份(区、市)来(返)河池人员:
建议做一次核酸检测。
风险地区来(返)河池人员管控措施↓↓↓
(↑↑图片可点击放大查看)
温馨提示
一、做好健康监测,及时就医。
密切关注自身及家人的健康状况,如出现发热、干咳、乏力、嗅觉味觉减退、鼻塞、流涕、咽痛、结膜炎、肌痛、腹泻等不适症状,应立即报告所在社区(村、屯)和所属单位,及时就近至发热门诊就诊,如实告知旅居史和接触史。就医途中全程佩戴口罩,避免乘坐公共交通工具。
二、合理安排出行,非必要不远行。
请密切关注国内疫情发展动态,建议近期非必要不离河池、不离广西,非必要不前往中高风险地区及有本土新冠肺炎病例或无症状感染者报告的地区(详情请在微信搜索“国务院客户端”点击“疫情风险等级查询”栏目查询)。
高风险岗位人员应尽量避免出行,确需出行的须满足脱离工作岗位 14 天以上且持 48 小时内核酸检测阴性证明,并在所在单位报备。
三、做好个人防护,遵守疫情防控相关规定。
请广大市民朋友保持良好的个人防护意识,坚持科学规范佩戴口罩(尤其是在乘坐公共交通工具和在公共场所活动时)、勤洗手、多通风、吃熟食、用公筷、常清洁等良好的卫生习惯。不扎堆、少聚集,保持安全社交距离,尽量选择户外活动,避免到人群聚集、空间密闭、通风较差的场所活动。
四、积极接种疫苗,建立免疫屏障。
请尚未接种新冠病毒疫苗的适龄人群、未完成全程接种的人群、需要接种加强针的人群应尽早主动完成全程接种和加强针接种,增强免疫。当前已进入流感高发季,推荐老年人、儿童、慢性病患者和医务人员等流感高危人群接种流感疫苗。
五、增强法律意识,配合防控工作。
每个人是自己健康的第一责任人,请广大公众要遵守国家疫情防控法律法规,积极配合健康排查、健康码查验等疫情防控措施。如果刻意隐瞒行程、拒绝接受核酸检测或不配合防控,将依法追究责任。





