更新时间:1月19日
根据河池市疾病预防控制中心微信公众号1月19日发布的《河池市疾控中心紧急提醒:北京市海淀区、朝阳区相关来(返)河池人员请报备》:
主动报备信息
一、2022年1月1日(含)以来有北京市海淀区旅居史的来(返)河池人员、2022年1月4日(含)以来有北京市朝阳区旅居史的来(返)河池人员;
二、与新冠肺炎确诊病例、无症状感染者同乘交通工具或活动轨迹有交集的人员;
三、健康码为“红码”或“黄码”人员;
四、接到外省(市、县、区)各级疾控中心电话或信息告知的密切接触者等涉疫人员;
请以上来(返)河池人员第一时间主动向所在社区(村、屯)及单位报告,并配合做好核酸检测、医学观察或健康监测等疫情防控措施。
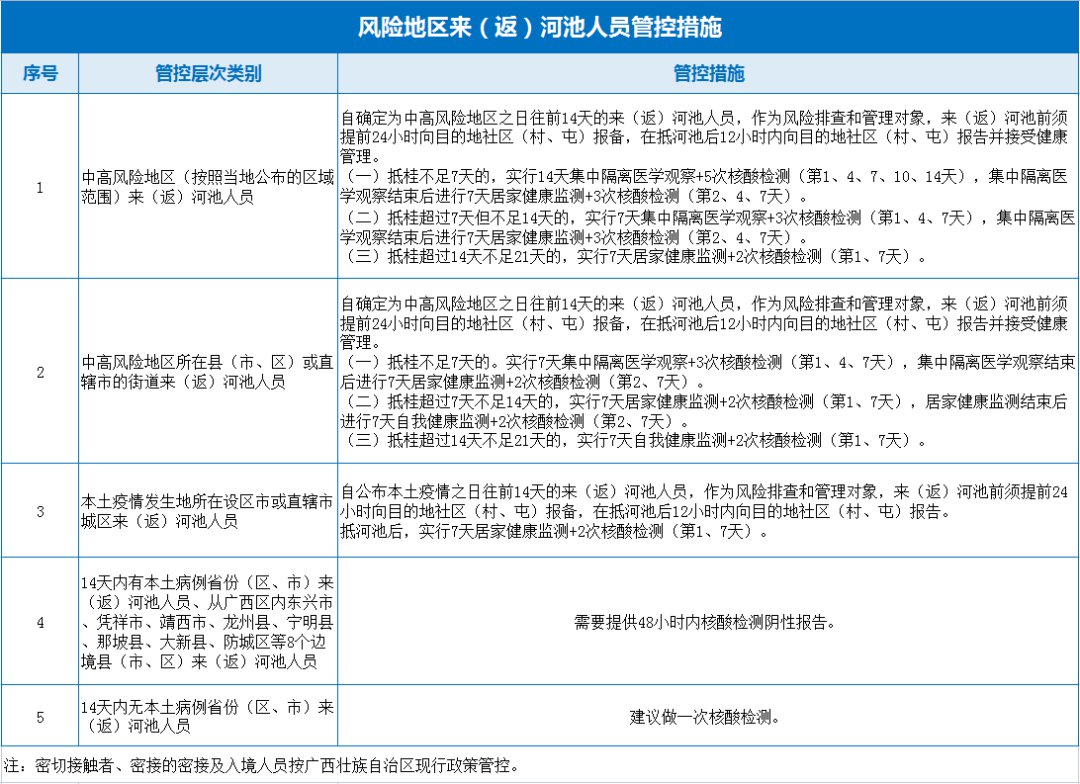
五、中高风险地区(按照当地公布的区域范围)来(返)河池人员:
自确定为中高风险地区之日往前14天的来(返)河池人员,作为风险排查和管理对象,来(返)河池前须提前24小时向目的地社区(村、屯)报备,在抵达河池后12小时内向目的地社区(村、屯)报告并接受健康管理。
(一)抵桂不足7天的,实行14天集中隔离医学观察+5次核酸检测(第1、4、7、10、14天),集中隔离医学观察结束后进行7天居家健康监测+3次核酸检测(第2、4、7天)。
(二)抵桂超过7天但不足14天的,实行7天集中隔离医学观察+3次核酸检测(第1、4、7天),集中隔离医学观察结束后进行7天居家健康监测+3次核酸检测(第2、4、7天)。
(三)抵桂超过14天不足21天的,实行7天居家健康监测+2次核酸检测(第1、7天)。
六、中高风险地区所在县(市、区)或直辖市的街道来(返)河池人员:
自确定为中高风险地区之日往前14天的来(返)河池人员,作为风险排查和管理对象,来(返)河池前须提前24小时向目的地社区(村、屯)报备,在抵河池后12小时内向目的地社区(村、屯)报告并接受健康管理。
(一)抵桂不足7天的。实行7天集中隔离医学观察+3次核酸检测(第1、4、7天),集中隔离医学观察结束后进行7天居家健康监测+2次核酸检测(第2、7天)。
(二)抵桂超过7天不足14天的,实行7天居家健康监测+2次核酸检测(第1、7天),居家健康监测结束后进行7天自我健康监测+2次核酸检测(第2、7天)。
(三)抵桂超过14天不足21天的,实行7天自我健康监测+2次核酸检测(第1、7天)。
七、本土疫情发生地所在设区市或直辖市城区来(返)河池人员:
自公布本土疫情之日往前14天的来(返)河池人员,作为风险排查和管理对象,来(返)河池前须提前24小时向目的地社区(村、屯)报备,在抵河池后12小时内向目的地社区(村、屯)报告。抵河池后,实行7天居家健康监测+2次核酸检测(第1、7天)。
八、14天内有本土病例省份(区、市)来(返)河池人员、从广西区内东兴市、凭祥市、靖西市、龙州县、宁明县、那坡县、大新县、防城区等8个边摬县(市、区)来(返)河池人员:
需要提供48小时内核酸检测阴性报告。
九、14天内无本土病例省份(区、市)来(返)河池人员:
建议做一次核酸检测。
风险地区来(返)河池人员管控措施:
(↑↑图片可点击放大查看)





