根据疫情防控需要,为了准确、全面排查疫情风险,保障大家的健康安全和日常通行,经开区将于5月13日开展规模核酸筛查工作。现将核酸筛查有关事宜通告如下:
一、采样时间
5月13日6时至12时。
二、检测范围
本次核酸筛查范围为经开区全域,包含中心城区、高铁新城、泾渭新城等。
三、注意事项
1.核酸检测是疫情防控“早发现”的重要手段,更是自我保护的关键防线,请广大居民朋友切实履行个人防疫责任,主动前往指定采样点进行核酸检测。对拒不配合核酸检测工作、扰乱秩序、瞒报、谎报、伪造信息的人员,将追究相应责任。
2.48小时内接种新冠疫苗人员不得采样。接受采样时,请出示“一码通”或身份证等有效证明。排队过程中请全程佩戴口罩,并保持一米以上距离,避免聚集和相互交谈。
3.如有发热、咳嗽、腹泻、乏力等症状,请不要前往集中采样点,在做好个人防护的前提下,及时到就近发热门诊就诊,避免乘坐公共交通工具。
4.本轮核酸检测将为完成采样的居民发放“标识贴纸”,这是您出入公共场所的有效凭证。
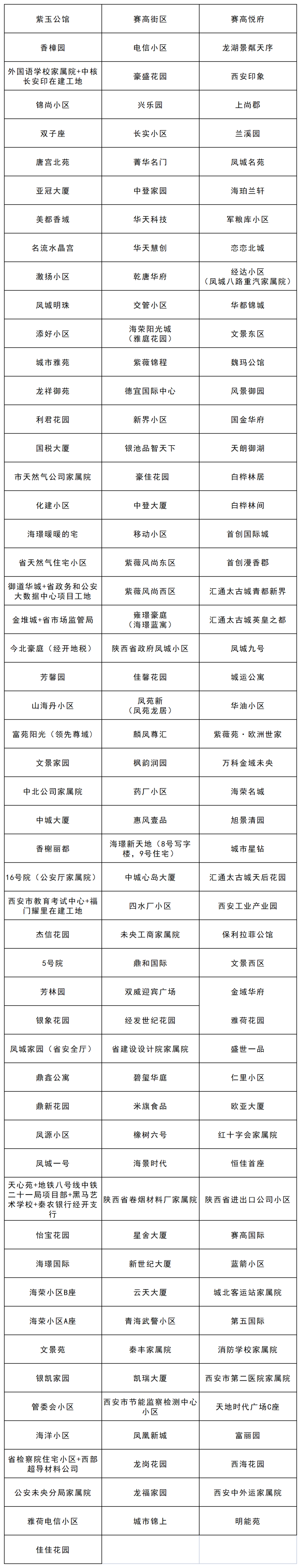
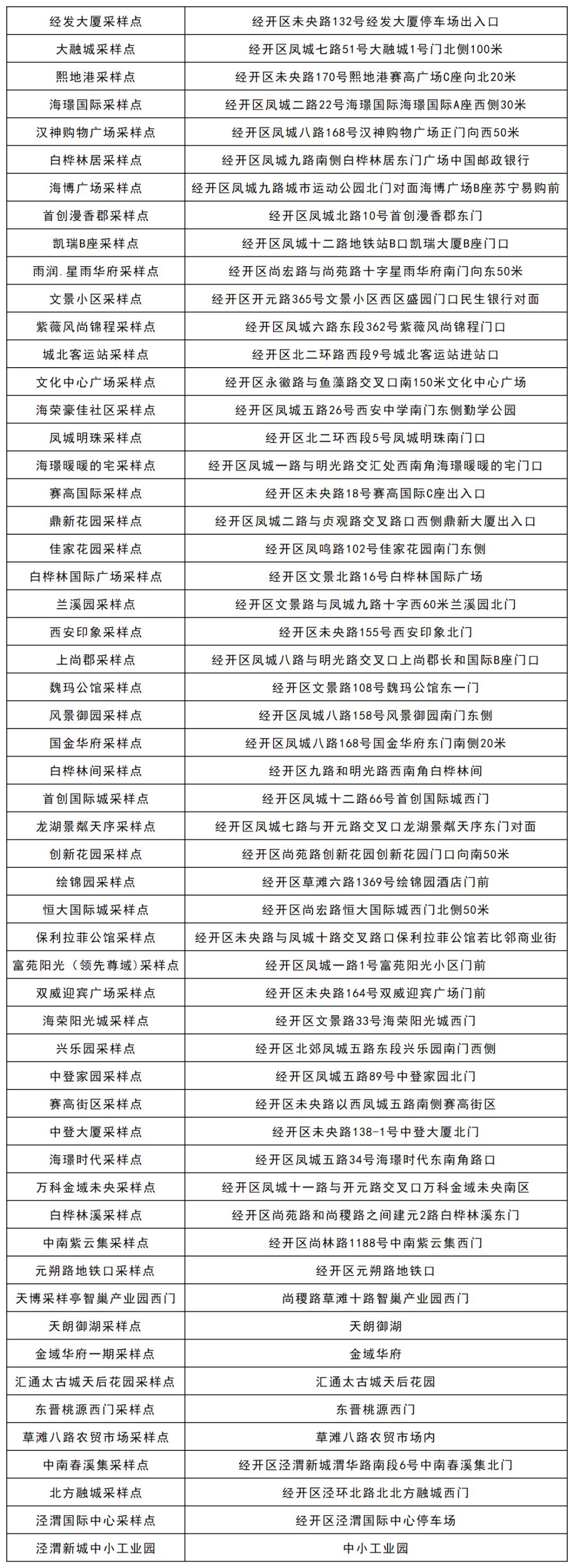
点位信息:



经开区便民及医疗机构采样点




