2022东莞石排镇五一劳动节消费券怎么领取?

社会热点2022-05-18 04:34:55未知

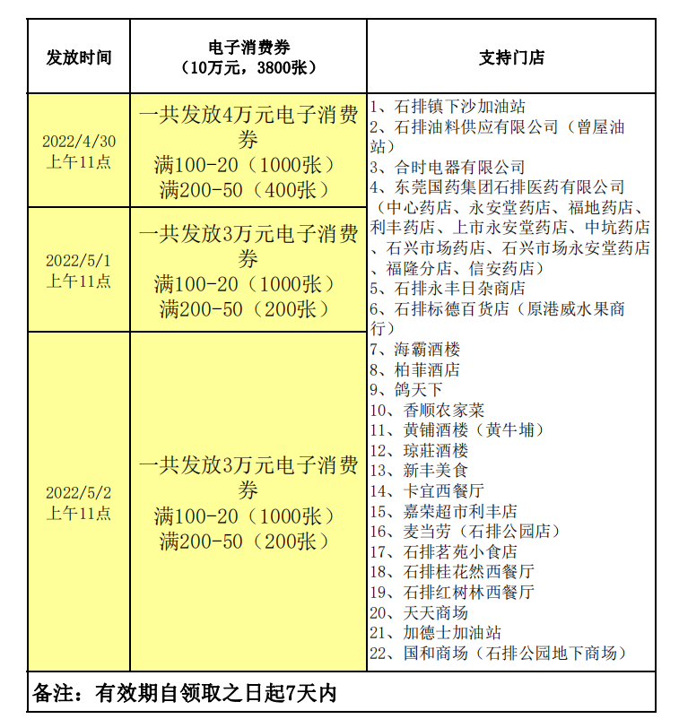
  五一促消费活动期间,石排镇将于4月30日-5月2日发放10万元通用消费券。

  时间:4月30日-5月2日

  金额:发放10万元通用消费券

  类型:满100减20、满200减50

  入口:点击进入

  形式:通过“乐购东莞”小程序以抢券形式获取通用券,获取后在零售、餐饮、住宿等适用门店消费满指定金额,享满立减优惠。(关注“乐购东莞”小程序可查询适用门店)

石排镇消费券发券计划(以实际为准)

本文标签: ,万元  ,东莞  ,门店  ,金额  ,乐购  

相关推荐

猜你喜欢

大家正在看