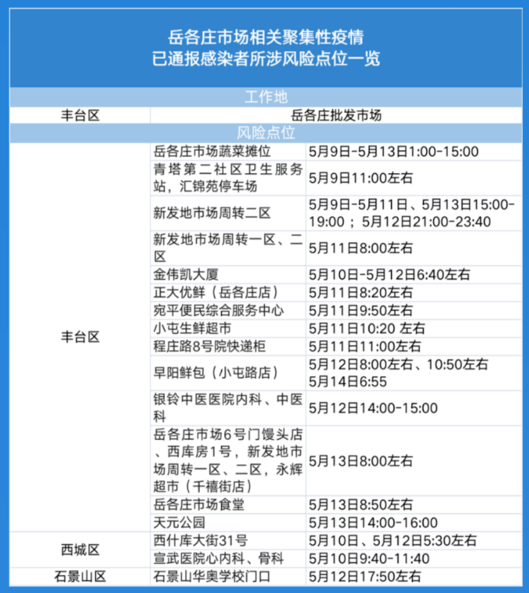
岳各庄市场疫情感染者所涉及风险点位一览

4月22日至5月16日15时,本市累计报告1113例新冠肺炎病毒感染者,涉及15个区,其中,朝阳区387例,房山区309例,海淀区120例,丰台区101例,通州区74例,顺义区44例,西城区21例,昌平区15例,石景山区13例,大兴区12例,东城区8例,门头沟区4例,密云区、延庆区各2例,经开区1例。
自4月22日以来,市疾控中心实验室已累计完成483例本土感染者标本测序,序列比对结果显示,全市存在两条独立传播链,均与近期京外聚集性疫情及其外溢至其他省市的病毒序列完全一致。
本轮疫情存在两条独立传播链并引发传播链分支。目前已明确感染来源的新增感染者均与之前通报的感染者存在流行病学关联。社会面仍存在隐匿传染源,疫情传播尚未完全阻断。




