长沙县城区义务教育阶段2022年秋季招生入学办法
为不断深化招生入学改革,进一步巩固提升招生改革成果,根据长沙市人民政府办公厅《关于进一步加强普通中小学招生入学管理工作的通知》(长政办发〔2022〕21号)和长沙市教育局《关于印发2022年长沙市城区义务教育阶段初中招生实施细则的通知》(长教通〔2022〕21号)精神,结合我县城区实际,特制定本入学办法。
一、明确城区入学摸底网上报名办法
凡需在我县城区入读小学一年级和城区外小学六年级学生需来城区升初中的学生,均应登录“长沙市普通中小学入学报名系统”,录入相关信息。先在规定时间内进行网上报名(2022年5月17日-31日已进行),学校组织对相关入学报名资料进行初审,8月份进行现场审核,凡未进行网上报名的学生原则上服从学位调剂。
二、明确城区公办小学一年级入学办法
城区是指星沙街道、湘龙街道、泉塘街道、长龙街道、㮾梨街道五个街道。根据学校布局、办学规模和生源状况等因素,实行“相对就近,适当调剂”的原则,科学合理划分每所小学的学区范围。
(一)入学基本条件和方式。根据《中华人民共和国义务教育法》规定,凡年满六周岁儿童依法注册入学。根据城区学位情况,年龄截止日期以2022年8月31日满六周岁为准。三类残疾儿童(少年)可根据实际情况申请适当延缓入学。城区小学一年级入学采用现场报名方式。学校组织对入学资料进行现场查验,相关职能部门配合严格审核,杜绝弄虚作假。
(二)入学生源排序和资料要求。根据适龄儿童(少年)户籍和家庭住房情况,依据“房户一致”优先原则(“户”是指学生本人户籍,“房”是指学生本人或法定监护人房产),在对应划定学区内按下列生源排序注册入学。
说明:
1.持有房屋不动产产权证、房屋预告登记证、不动产登记信息查询证明,都为有房(或无房)的凭证。
2.持共有不动产产权证(或不动产登记信息查询证明)的业主,共有人之间系祖(外祖)孙(小孩父母需提供长沙县城区无房证明)、父子(女)、母子(女)关系,才能享受该套房入学指标。
3.二手房住户(含继承、赠与的业主)子女入学,自前业主享受学区学位指标之日起满6年后方可再次享受该套房入学学位指标。
4.学区划分及入学均以实际交房入住为准。
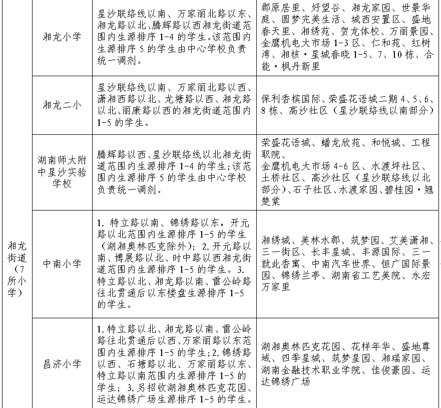
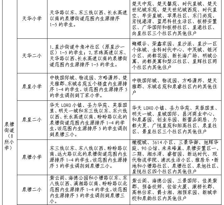
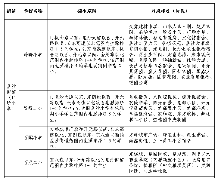
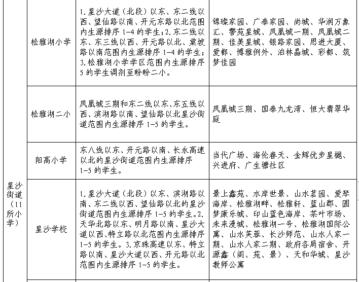
(三)星沙、湘龙、泉塘、长龙、㮾梨五个街道所属33所小学招生学区划分范围城区学校招生范围以学区划分为准。凡符合入学条件的学生,当该学区学校学位已满时(小学班额控制在50人以内),根据生源排序和相对就近的原则,由所在街道中心学校统筹调剂到本街道其他学校,确保入学。具体学区划分见下表:
长沙县城区街道幼升小学区划分安排
(四)现场报名方式及其他事项
1.现场资料审核。符合入学条件的学生(包括已经网报和未进行网报的学生),均于8月14日(周日)、15日(周一)两天,对照“生源排序类型及资料要求”(已经网报的学生带好网上报名信息采集表),带齐相关入学资料原件和复印件去对应的学区学校进行现场资料审核。
2.新生名单公示。8月19日(周五),城区各学校向社会公示该校小一入学新生名单。
三、明确城区公办初中一年级入学办法
(一)城区街道内小六学生升初中入学办法
城区星沙中学、松雅湖中学、特立中学、百熙实验学校初中部、湖南师大附中星沙实验学校、泉塘中学、天华中学、南雅星沙实验学校、梨江中学9所初中学校原则上实行“单校划片、多校划片和相对就近、适当调剂”相结合的招生原则(班额控制在55人以内),按以下学区划分到对应中学就近入学。
长沙县城区街道内小升初划片安排
说明:公示及发放入学通知书时间:2022年7月9日,地点:原毕业小学。城区内初一新生持录取通知书于8月24日进行预报到。
(二)城区街道外小六学生来城区升初中入学办法
1.城区有房(户)类。学生本人、父母或其他法定监护人有长沙县城区户口或房产,现在城区外(包括县外)就读小学,需回我县城区读初中的,须提交父母或其他法定监护人身份证、学生本人和父母或其他法定监护人户口簿、相关房产证明、学籍基本信息、个人网上报名信息采集表(已经网报的须提供)等相关材料到居住地址对应中学进行入学资料审验报名。
2.城区无房(户)类。学生本人、父母或其他法定监护人无长沙县城区户口或房产,学生在户籍所在地接受小学教育后要求入读长沙县城区公办初中的,其父母或其他法定监护人须在长沙县城区合法居住一年以上,须提交学生本人和父母或其他法定监护人户口簿,父母或其他法定监护人身份证、城区居住证和长沙县职工基本养老保险证明(至少2021年9月至2022年8月连续满一年),学籍基本信息、个人网上报名信息采集表(已经网报的须提供)等相关材料,按照下表所示,到居住证地址对应中学进行入学资料审验报名。
长沙县城区外来小升初报名登记地点安排
3.有寄宿需求的。确有寄宿需求且符合入学条件的城区初一新生可去城区周边有富余学位的农村初中申请就读。
4.现场资料审核。8月25日(周四),符合入学条件的以上几类初一外来新生(包括未参加网报的),对照资料要求带齐相关入学资料原件和复印件到居住地(居住证地址)对应中学进行入学资料审验并报名登记。过期不予登记。
5.新生名单公示。8月26日(周五),城区各初中学校向社会公示该校初一入学新生名单。
四、明确城区公办中小学插班入学办法
毕业年级(小六年级和初三年级)一般不插班、不转学。非毕业年级确实有转学插班需求的学生,如实填写附件1表格,对照“生源排序类型及资料要求”(含学籍基本信息),带齐相关入学资料原件和复印件,按照以下登记地点到现场报名登记。
1.小学登记地点。小二至小五年级,符合城区小学入学条件且要求到城区插班的学生,登记及拟接收学校安排如下:
长沙县城区公办小学插班登记地点安排
2.初中登记地点。初二年级,符合城区中学入学条件且要求到城区插班的学生,登记及拟接收学校安排如下:
长沙县城区公办初中插班登记地点安排
3.报名登记时间。小二至小五年级为8月17日(周三);初二年级为8月25日(周四)。
4.插班生报名结果反馈。插班生报名登记后,对应学校组织审核资料,报名结果将以电话形式通知。2022年下学期,全县中小学开学报到时间为8月27日、28日。
五、明确城区民办学校入学办法
城区民办学校必须遵守《中华人民共和国义务教育法》《民办教育促进法》和中央、省、市教育法律、法规、政策,依法依规进行招生。具体办法以《 长沙县2022年义务教育阶段招生入学工作实施办法》(长县教通字〔2022〕20 号)为准。相关情况,具体咨询县教育局成职社会办学科(电话:84011860)。
六、相关信息查询建议
要获取和打印长沙县职工基本养老保险证明及不动产登记信息查询证明的,家长可以扫描附件3中的长沙县人社局、长沙县自然资源局相关信息查询二维码,自行下载打印。家长不必聚集到政务中心打印。
七、招生入学监督电话
(工作日上午9:00-12:00,下午2:00-5:30)
长沙县教育局阳光服务中心:0731-84012412
长沙县教育局教育科:0731-84011704
长沙县教育局成职社会办学科:0731-84011860
长沙县教育局监审科:0731-84011865
八、其他事项说明
1.其他乡镇义务教育阶段招生入学办法,根据乡镇具体情况参照本办法执行。
2.各街道中小学校分别制定好疫情防控方案和开学报到工作应急预案。
九、本办法由长沙县教育局负责解释
附件:
1.长沙县2022年秋季城区中、小学插班生报名信息登记表

2.长沙县2022年秋季城区中、小学招生入学咨询电话

3.长沙县教育局、长沙县人社局、长沙县自然资源局相关信息查询二维码






