2022长沙县义务教育阶段学区划分表(小学+初中)
更新时间:2022年8月10日
➤小学
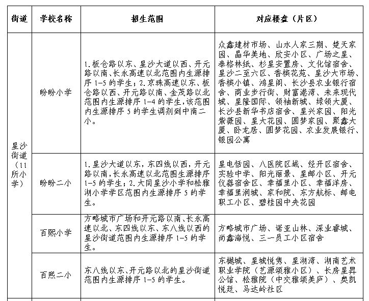
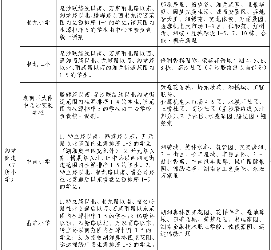
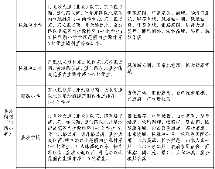
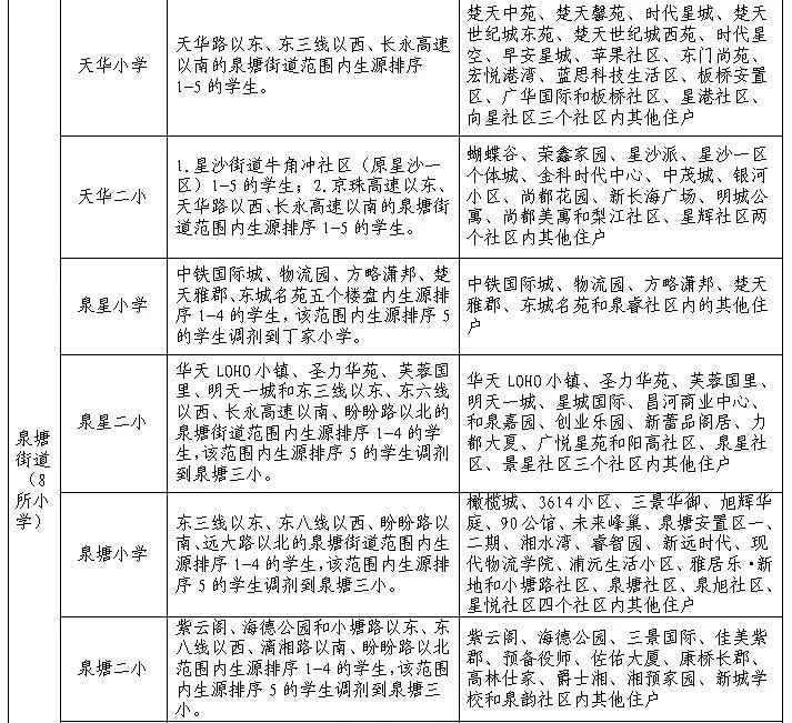
星沙、湘龙、泉塘、长龙、㮾梨五个街道所属33所小学招生学区划分范围
城区学校招生范围以学区划分为准。凡符合入学条件的学生,当该学区学校学位已满时(小学班额控制在50人以内),根据生源排序和相对就近的原则,由所在街道中心学校统筹调剂到本街道其他学校,确保入学。具体学区划分见下表:
长沙县城区街道幼升小学区划分安排
➤初中
城区星沙中学、松雅湖中学、特立中学、百熙实验学校初中部、湖南师大附中星沙实验学校、泉塘中学、天华中学、南雅星沙实验学校、梨江中学9所初中学校原则上实行“单校划片、多校划片和相对就近、适当调剂”相结合的招生原则(班额控制在55人以内),按以下学区划分到对应中学就近入学。
长沙县城区街道内小升初划片安排

>>>





