公办初中招生对象:
公办初中:入学条件同公办小学。
公办小学入学条件:因我区人口增长较快,整体学位紧张,原则上招收2016年8月31日(含)以前出生且未曾入读小学的适龄儿童。需符合以下入学条件之一:
(1)父(母)或法定监护人或学生本人在伍家岗区拥有住宅性质房屋 ;
(2)父母在宜昌城区无房产,与父母居住在房产权属为(外)祖父母的房屋中,且户籍跟随该房屋的适龄儿童;
(3)居住在父母、(外)祖父母(父母在宜昌城区无房)申请的伍家岗区公租房的适龄儿童;
(4)符合政策性优待条件的适龄儿童;
(5)父(母)或法定监护人在宜昌城区无房产,在伍家岗区居住,具有伍家岗区户籍的适龄儿童;
(6)父(母)或法定监护人持有伍家岗区有效居住证或流动人口登记凭证,在宜昌城区无房产,在宜昌城区合法稳定就业;
(7)区教育局认定的其他符合入学条件的适龄儿童。
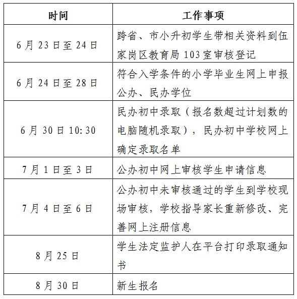
日程安排
初中入学学位申请办法:
统一使用宜昌市义务教育招生管理平台:
新生网上报名操作指南:





