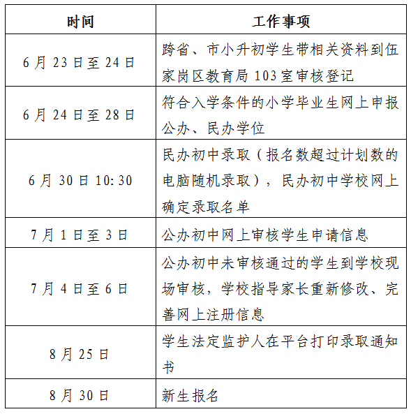
民办初中招生日程安排:
初中入学学位申请办法:
统一使用宜昌市义务教育招生管理平台:
新生网上报名操作指南:
温馨提示:
1. 网上申报资料未通过审核的家长请根据手机短信提示到指定中小学进行面审,面审时请携带好户籍及监护关系证明材料、居住房证明材料、工作证明材料(非宜昌城区户籍儿童且住房为租赁的),网上申报资料已审核通过的家长无需到校面审。
2. 学生被民办学校录取后,不再保留原申报的公办学校学位,如确需就读公办学校的,在招生工作结束后由区教育局统筹安排学位(不确保原公办学校学位),请家长慎重填报。
3. 无大陆身份证号的学生若需申请学位,请家长于7月4日-6日携带学生和家长的监护关系证明材料、居住证明等材料原件和复印件到伍家岗区教育局103室进行登记。
4.此次网上申报为小学、初中新生入学,转学生请不要上网申报。





