2022株洲荷塘区义务教育阶段学校招生工作实施方案
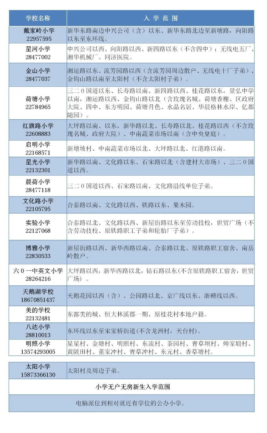
荷塘区义务教育城区公办小学(新生)入学范围
荷塘区义务教育城区公办中学(新生)入学范围
一、报名及入学流程
1.报名
入读荷塘区义务教育学校的适龄儿童(少年)都必须按照时间节点,登录“株洲市义务教育招生入学便民服务系统”,如实填报相关信息。3所农村学校(黄塘、仙庾、龙洲)因条件不具备,暂时由学校接受报名,学校在规定时间内将名单报区教育局基础基教股备案审核,审核通过后录入招生系统。家长根据自身意愿在民办和公办中选择一项进行报名。荷塘区民办义务教育学校实施多轮多批次报名。在首轮民办义务教育报名中,对符合派位入学条件的学生人数超过派位计划的,实行电脑随机派位确定录取名单;符合派位入学条件的学生人数小于派位计划,则直接录取,并根据空余计划数进行第二轮报名和录取。第二轮报名录取后,若民办义务教育学校仍未完成招生计划,在公办义务教育学校报名期间,经市区两级教育局批准后,可启动第三轮报名。
2.审核
入读荷塘区城区公办学校的有户有房、有户无房、有房无户这三类学生信息,通过株洲市公安局的户籍信息系统和株洲市自然资源和规划局的不动产信息系统,数据自动对接,网上审核,家长可通过株洲市不动产登记中心微信公众号查询不动产信息。入读公办学校的无房无户等学生信息,由区教育局牵头各学校招生办网络审核片区内学生报名信息,再联合社区民警和社区工作人员,组织学校招生工作人员上门落实片区内无户无户类新生居住证信息和务工证信息。入读民办学校优先安排的配套楼盘业主子女、符合政策的优惠优抚对象、民办义务教育学校出资人子女及职工子女,由学校申报名单,由区教育局审核后上报市教育局备案。
3.入学
学校派位结果由区教育局通过招生系统、网络、微信公众号、学校短信等方式向家长发布入学安排。家长收到入学通知后,必须在规定时间内完成确认入学手续的办理,逾期未办理,作自动放弃学位处理。
二、民办学校招生办法
荷塘区民办义务教育学校不得跨区招生,在荷塘区范围内招生,纳入审批地统一管理,按市教育局统一规定的时间,与区内公办义务教育学校同步招生。
(一)招生计划
根据中共中央办公厅和国务院办公厅印发《关于规范民办义务教育发展的意见》的通知中关于民办学校缩减在校生相关政策,依据荷塘区民办学校2022年度招生计划进行招生。
(二)招生方式
民办义务教育学校按照“一事一议”“一校一案”的要求,优先安排教职工子女、高层次人才子女等各类优惠优抚对象的政策入学。荷塘区民办学校招生必须符合荷塘区新生入学报名条件。报名后,区教育局组织工作人员对民办学校报名信息进行审核,审核通过后,才能进行派位入学。
根据优先录取的学生人数,核定派位计划。符合派位入学条件的学生人数小于或等于派位计划数,则由学校直接录取。对符合派位入学条件的学生人数超过派位计划,实行电脑随机派位。电脑随机派位由荷塘区教育局组织实施和落实。已被民办学校录取的学生,不得再参加其他民办学校的报名,也不得再参与荷塘区公办学校报名。所有民办义务教育学校录取的学生,按照民办义务教育学校收费标准收费。
(三)优先入学类别
1. 符合政策的优惠优抚对象。严格执行国家、省、市关于烈士子女、符合条件的现役军人子女、公安英模和因公牺牲伤残警察子女、高层次人才子女、消防救援人员子女等各类优惠优抚对象的政策,对有意向就读民办学校的优惠优抚对象,按政策优先安排入读,不再参与民办义务教育学校的电脑随机派位。
2. 民办义务教育学校出资人子女及职工子女。民办义务教育学校出资人及职工子女,有意向就读本民办学校的,出资人提供出资证明,职工提供在岗证明,可优先安排入读,不再参与电脑随机派位。
三、公办学校招生办法
(一)入学条件
入读小学一年级的学生年满6周岁(2016年8月31日之前),且该学生未注册过义务教育阶段学籍;入读初中一年级的学生必须是应届小学毕业生。
(二)入学方式
根据适龄儿童(少年)户籍、家庭住房、就业等情况,实施划片招生,统筹入学。
在荷塘区城区,有户有房、有户无房、有房无户这三类学生纳入划片招生范围,按生源排序安排入学。对无户无房资格进行严格认定,根据学位情况和学生实际居住地,实行电脑派位,统筹安排入学。
(三)生源排序
根据适龄儿童(少年)户籍、家庭住房、就业等情况,在划定区域内按下列生源排序。
1. 有户有房。适龄儿童(少年)本人和父母或其他法定监护人户籍与房产均在荷塘区城区,且户主为适龄儿童(少年)本人或父母或其他法定监护人,以户籍所在地为依据划片入学。
2. 有户无房。适龄儿童(少年)本人和父母或其他法定监护人户籍属于荷塘区城区且在株洲城市五区(指芦淞区、荷塘区、石峰区、经开区、天元区,下同)均无房产,户主为适龄儿童(少年)的父母或其他法定监护人,以户籍所在地为依据划片入学。
3. 有房无户。适龄儿童(少年)本人和父母或其他法定监护人在荷塘区城区购买住房并实际居住,但户籍在株洲城市四区(指芦淞区、石峰区、经开区、天元区)以外,以不动产权证(或房屋所有权证、购房合同)为依据报名。其中,有多套住房的,以报名提供的不动产权证(或房屋所有权证、购房合同)为依据安排入学。
4. 无户无房。适龄儿童(少年)本人和父母或其他法定监护人户籍均在株洲城市五区之外;适龄儿童(少年)的父母或其他法定监护人在荷塘区有稳定就业且持有合法居住证。由区教育局根据剩余学位情况,实行电脑派位,统筹安排入学。
(四)入学证件
1.有户有房、有户无房、有房无户。户口本、不动产权证(或房屋所有权证、购房合同)、有户无房提供法定监护人无房证明,小学一年级新生需提供出生证。2. 无房无户。户口本、居住证、工作证明(工作证明需提供在荷塘区合法有效的正规劳务合同,并由用工单位法人代表签字盖章;个体经营者可提供工商税务证代替;网络经营者须提供纳税证明),小学一年级新生需提供出生证。
(五)其他情况
1. 优惠政策。严格执行国家、省、市关于烈士子女、符合条件的现役军人子女、公安英模和因公牺牲伤残警察子女、高层次人才子女、消防救援人员子女、荷塘区 “双创人才”子女、荷塘区重大投资者子女、荷塘区招商引资重点企业高管子女和职工子女、区属中小学校教职工子女等各类优惠优抚对象的政策。
2. 挂靠户籍。适龄儿童(少年)户籍寄挂在荷塘区城区非直系亲属家或单位的,需回法定监护人户籍地或原户籍地就读。
3. 房户分离。适龄儿童与法定监护人同一户籍,且户籍地址与房产地址均在荷塘区城区,但分属于不同学校片区范围,由区教育局根据学校学位情况和实际居住情况,安排入学。
4. 逾期补登。网络报名结束后登记的本地户籍学生,如本片区学校学位已满,则由区教育局按照“相对就近”原则安排到其他学校。
四、招生注意事项
(一)房屋产权性质、周期要求
适龄儿童(少年)本人、父母或其他法定监护人提供的房屋产权证或房屋预告登记证,其产权证性质必须为住宅(不动产权证上土地用途为住宅)。非住宅性质的房产不能作为学生申请入学依据。义务教育公办学校招生片区范围内的二手房业主(含继承、赠予的业主)子女(同一父母多个子女不受此限制)入学,如果该套已经申请学位,在义务教育小学学段一个周期(6年)后方能再次享受入学指标,初中学段一个周期(3年)后方能再次享受入学指标。在这期间,其他家庭不得重复使用该住房申请学位。
(二)户口迁入时间要求
适龄儿童(少年)及父母或法定监护人的户口在入学当年6月30日前迁入片区,由区教育局按照有户类别学生划片就近入学。
(三)信息资料上报要求
适龄儿童(少年)申请学位填报的信息和提交的资料必须真实、合法、有效。经有关部门查实存在隐瞒、欺骗、提供虚假证明材料或因材料不全,造成适龄儿童(少年)不能顺利入学的,由申请人承担。
(四)招生入学时间要求
报名、审核、派位、入学等招生环节均有时限要求,适龄儿童(少年)父母或其他法定监护人须在规定时间内完成相关手续的办理要求,逾期未办理或不服从安排的,作自动放弃学位处理。
五、转学插班
荷塘区城区学校非起始年级的班级均达到或临近最大班额上限,城区公办中小学校仅接收荷塘区城区户籍儿童(少年)转学插班。区教育局严格按照湖南省教育厅《关于印发〈湖南省中小学生学籍管理办法〉的通知》(湘教发〔2015〕8号)和湖南省《关于做好消除大班额专项规划有关工作的通知》(湘教通〔2016〕466号)文件中的转学规定,在不出现“大班额”的原则下,根据户籍对应片区学校或周边学校相应年级的秋季最新学位情况,于秋季开学一周内统筹安排插班生入学。
报名时间:2022年7月26日至7月27日
报名方式:符合条件的插班生须在规定时间内到荷塘区教育局基础教育股现场报名并审核资料。
六、报名条件及证件要求





