2022株洲芦淞区区义务教育阶段学校招生工作实施方案
一、报名及入学流程
1.报名
所有入学对象都必须在规定时间内登录“株洲市义务教育招生入学便民服务系统”在网上报名。网上报名时,家长应提前准备好户口本、房产证明、居住证明、务工证明等证件和材料,按系统提示和要求如实填报,提供虚假证明和材料的,一经查实,取消报名资格。报名系统开放及各类对象报名截止时间以株洲市教育局发布的公告通知为准,错过网上报名的,其入学方式及生源排序按报名当时入学类别对待。
2.审核
学生的报名信息,通过市公安局的户籍信息和市自然资源和规划局的不动产信息,系统数据自动对接,网上审核。网上审核未通过的,家长须按系统通知的时间和要求,持相关证件材料到指定地点进行人工核验。人工核验时须提交相关证件材料的原件和复印件,复印件留档备查,不予退还。
3.派位
学生报名信息经审核通过后,区教育局将按照入学方式及生源排序规定进行派位。入学对象派位成功后,系统将在规定时间内发布派位信息,家长应及时查收并按要求办理入学手续,并指导孩子做好入学准备。逾期未办理或不服从安排的,作自动放弃学位处理。
二、民办学校招生办法
(一)招生对象及入学条件
适龄儿童(少年)本人、父母或其他法定监护人在芦淞区有户籍或房产或居住证,或适龄少年在本区域内有学籍,可自愿在网上报名本区的民办学校。
(二)招生方式及入学安排
民办学校按照“一事一议”“一校一案”的要求,优先安排配套楼盘学生、教职工子弟、高层次人才子女、九年一贯制、十二年一贯制民办学校小学直升初中生入学。根据优先录取的学生人数,核定派位计划,报名学生数小于或等于派位计划数,则由学校直接录取报名学生。对报名人数超过派位计划的,实行电脑随机派位。已被民办学校录取的学生,不再参与公办学校的派位。民办学校录取的学生,按照民办义务教育学校收费标准收费。
(三)优先入学类别
1.符合政策的优惠优抚对象。严格执行国家、省、市关于烈士子女、符合条件的现役军人子女、公安英模和因公牺牲伤残警察子女、高层次人才子女、消防救援人员子女等各类优惠优抚对象的政策,对有意向就读民办学校的优惠优抚对象,按政策优先安排入读,不再参与民办义务教育学校的电脑随机派位。
2.民办义务教育学校教职工子弟。民办义务教育学校的教职工子弟有意向就读本校的,可优先安排入读,不再参与电脑随机派位。
3.直升生。在九年一贯制、十二年一贯制民办义务教育学校的小学毕业生,且学籍在本民办义务教育学校,有意向就读本校初中的,可直升本校初中部。若直升生报名人数超过提供的学位数,则采取电脑随机派位确定录取名单。
三、公办学校招生办法
(一)招生对象及入学条件
年满6周岁(2022年8月31日之前)且未注册过义务教育阶段学籍的适龄儿童,符合下列条件之一者,可申请就读芦淞区公办学校小学一年级;应届小学毕业生,符合下列条件之一者,可申请就读芦淞区公办学校初中一年级;因户籍或居住地发生变更需要转学,符合下列条件之一者,可申请就读芦淞区公办学校的其他年级(毕业年级除外)。
1.有户有房居民子女。适龄儿童(少年)本人、父母或其他法定监护人户籍和房产在芦淞区,且户主为适龄儿童(少年)的父母或其他法定监护人。
2.有户无房居民子女。适龄儿童(少年)本人、父母或其他法定监护人户籍在芦淞区但无芦淞区的房产,且户主为适龄儿童(少年)的父母或其他法定监护人。
3.有房无户居民子女。适龄儿童(少年)本人、父母或其他法定监护人在芦淞区拥有100%产权住房并实际居住,但户籍在株洲市城区以外的地区。
4.无户无房居民子女。适龄儿童(少年)的父母或其他法定监护人在芦淞区有稳定就业且持有合法居住证,但适龄儿童(少年)本人、父母或其他法定监护人户籍在株洲市城区以外的地区。
(二)入学方式及生源排序
根据适龄儿童(少年)户籍、家庭住房、就业等情况,各类生源按下列方式排序,实施多校划片入学、单校划片入学、统筹入学和直升入学。
1.有户有房。以户籍所在地为依据,在划定片区内学校入学。户籍在芦淞区范围内,但房产与户籍不在同一地址的房户分离情况,可申请因房户分离,参照有房无户类在实际居住房产所在地入学。
2.有户无房。以户籍所在地为依据,在划定片区内学校入学。
3.有房无户。以房屋产权证或房屋预告登记证为依据,在划定片区内学校入学。如报名人数未超过该校招生数,则直接派位入学;如报名人数超过该校招生数,则通过电脑随机派位入学,未派中学位的,由区教育局根据学位情况统筹派位入学。购买了已签署配套入学相关协议楼盘房屋,且拥有100%产权并实际居住的业主子女,可依配套入学协议直升入学。
4.无户无房。适龄儿童(少年)的父母或其他法定监护人在城区有稳定就业且持有合法居住证,以实际居住地为依据,按照“相对就近,交通便利,保障入学”的原则,用多校划片方式电脑派位入学。
(三)报名入学证件要求
1.有户有房、有户无房、有房无户:户口本、不动产证(房屋产权证)或备案购房合同。小学一年级新生另需提供出生证。
2.无房无户:户口本、居住证。小学一年级新生另需提供出生证。
(四)优抚优待政策
1.适龄残疾儿童、现役军人子女、公安英模和因公牺牲伤残警察子女、消防救援人员子女、市区两级认定的高层次人才子女、经审定的重点项目和企业的高级人才子女等优惠优抚对象,按相关政策安排入学。
2.就读九年一贯制学校且申请就读本校初中部的小学毕业生,须向本校提出申请,报区教育局招生部门审批,可直升入学。
3.同年级双(多)胞胎子女实行捆绑派位,由其中的一个子女参与派位,其他子女的派位结果与该子女的派位结果相同。
(五)其他注意事项
1.关于几种户籍情形入学生源排序的认定。适龄儿童(少年)及父母或法定监护人的户口在入学当年6月30日前迁入片区,则按照有户类别学生划片就近入学,在此之后迁入的,父母或其他法定监护人有房产的按有房无户排序,父母或其他法定监护人无房产的按无房无户排序;适龄儿童(少年)本人户籍在芦淞区,父母或其他法定监护人户籍不在芦淞区的,在芦淞区有房产的按有房无户排序,无房产的按无房无户排序。
2.关于房屋产权性质。适龄儿童(少年)本人、父母或其他法定监护人提供的房屋产权证或房屋预告登记证,其产权证性质必须为住宅(不动产权证上土地用途为住宅)。非住宅性质的房产不能作为学生申请入学依据。义务教育公办学校招生片区范围内的二手房业主(含继承、赠予的业主)子女(同一父母多个子女不受此限制)入学,如果该套已经申请学位,在义务教育学段一个周期(6年)后方能再次享受入学指标。在这期间,其他家庭不得重复使用该住房申请学位。
3.关于转学插班。因实际居住地发生变更或其他因素要求转学插班的,可在规定时间内通过网上报名提出申请。报名信息经审核通过后,由区教育局根据学位情况参照新生入学方式及生源排序统筹派位入学。由于城区学校学位严重紧张,申请转学插班时,家长须考虑派位到城郊或乡村学校就读的可能。遵循教育科学规律并根据学籍管理相关规定,原则上六年级、九年级不接受转学插班。
四、芦淞区义务教育招生报名条件一览表
芦淞区2022年公办小学招生范围
▲城区公办初中招生范围示意图
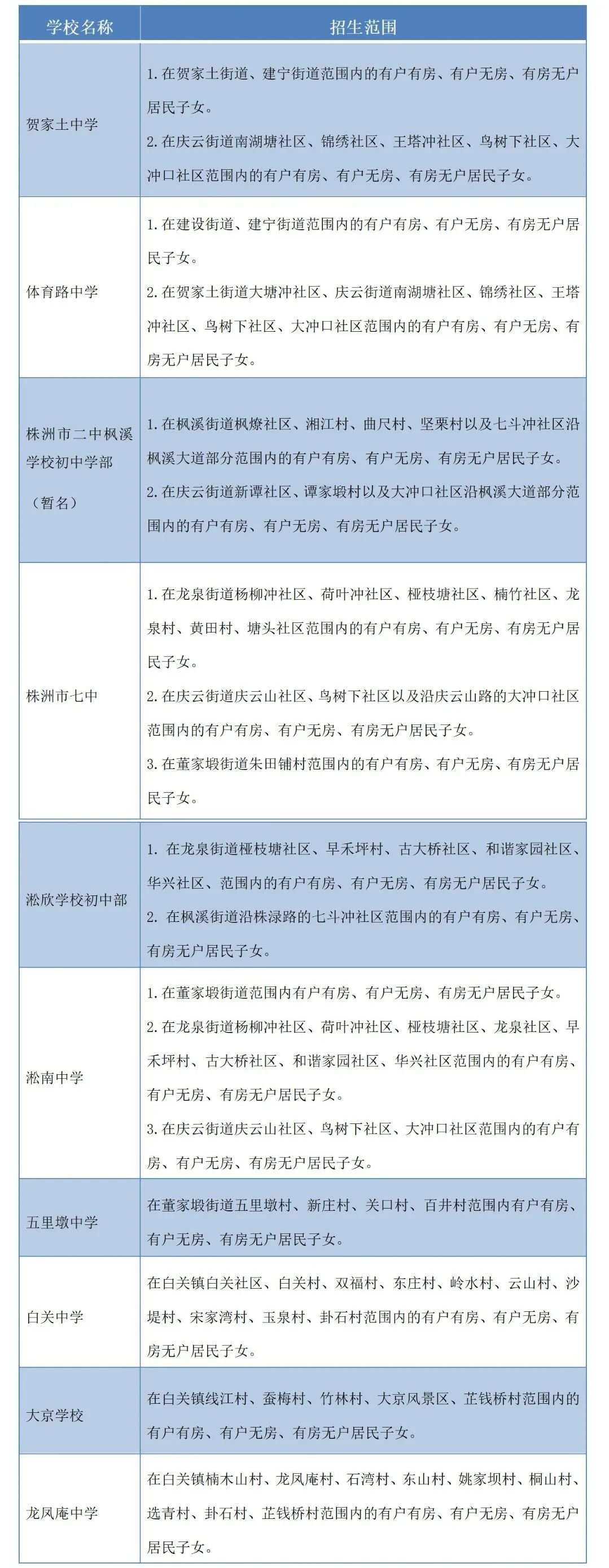
芦淞区2022年公办初中招生范围





