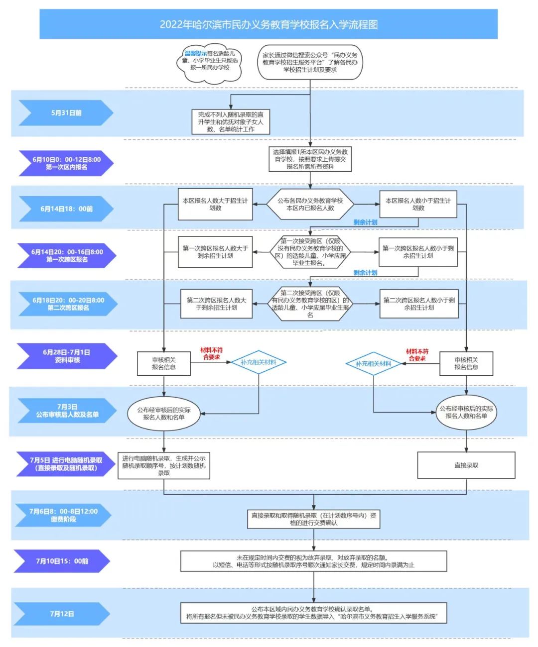
2022年哈尔滨小学入学摇号结果公布时间是什么时候?
答:7月12日,由区、县(市)教育行政部门在“黑龙江省民办中小学校招生服务平台”公布本区、县(市)民办义务教育学校确认录取名单。
民办学校报名具体时间:
以下为拟定时间安排,可能会根据实际需要进行调整,如有调整将提前进行通知,并由区、县(市)教育局在“黑龙江省民办中小学校招生服务平台”公布。
5月31日前,完成不参加随机录取的直升学生和优抚对象子女报名信息录入和交费确认工作。
6月6日前,区、县(市)教育局公布辖区内民办义务教育学校的招生计划(进行电脑随机录取数单独列出,并公布不列入随机录取的直升学生和优抚对象子女人数和名单)、招生简章、收费标准等,同时发布相关招生政策解读。
6月10日0:00-12日8:00,家长通过“黑龙江省民办中小学校招生服务平台”,选择填报1所本区民办义务教育学校,真实、完整、清晰地提交报名所需要的所有资料,报名截止后不得变更或放弃已选择的民办义务教育学校志愿。
6月14日18:00前,公布各民办义务教育学校已报名人数。
6月14日20:00-16日8:00,对本区内报名人数少于招生计划的,第一次接受跨区(仅限没有民办义务教育学校的区)的适龄儿童、小学应届毕业生报名。
6月18日18:00前,公布各民办义务教育学校第一次跨区报名人数。
6月18日20:00-20日8:00,对第一次跨区报名人数少于剩余招生计划的,第二次接受跨区(仅限其他有民办义务教育学校的区)的适龄儿童、小学应届毕业生报名。
6月22日18:00前,公布各民办义务教育学校第二次跨区报名人数。
7月3日,公布各民办义务教育学校经审核后的实际报名人数和名单。所有经审核通过的适龄儿童少年,获得参与民办义务教育学校电脑随机录取资格。
7月5日,进行直接录取和随机录取。
对本区报名人数不超过民办义务教育学校招生计划的,区、县(市)教育行政部门选择直接全部录取。对跨区(1-2次)报名人数少于剩余计划数的,也选择直接全部录取。
对于本区报名人数超过招生计划数的民办义务教育学校,实行电脑随机录取,随机录取比例为招生计划(进行电脑随机录取计划数)的100%。由电脑随机生成录取顺序号,公示录取顺序号,按计划数顺次录取。跨区(1-2次)报名人数超过剩余招生计划数的,按剩余招生计划数100%实行电脑随机录取,由电脑随机生成录取顺序号,公示录取顺序号,按计划数顺次录取。
7月6日8:00-8日12:00,对直接录取和取得随机录取(在计划数序号内)资格的学生进行交费确认,未在规定时间内交费的视为放弃录取,对放弃录取的名额,以短信、电话等形式按随机录取序号顺次通知家长交费,在7月10日15:00前录满(完)为止。
7月12日,由区、县(市)教育行政部门在“黑龙江省民办中小学校招生服务平台”公布本区、县(市)民办义务教育学校确认录取名单。





