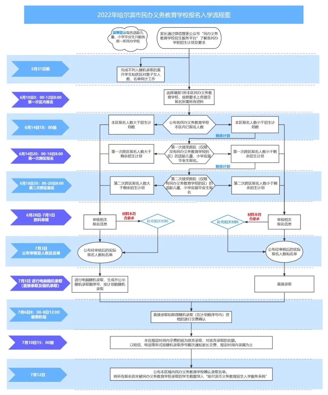
2022年哈尔滨小学入学摇号结果公布时间是什么时候?
答:7月12日,由区、县(市)教育行政部门在“黑龙江省民办中小学校招生服务平台”公布本区、县(市)民办义务教育学校确认录取名单。
哈尔滨民办学校录取查询指南:
民办学校报名成功后会提示提交成功页面。此时报名成功,进入到待学校审核阶段。
点击查看详情,可以看到提交的申请详情和报名进度。同时在公众号“民办义务教育学校招生服务平台”也会有审核进度消息提醒,请家长们注意查收。
以上步骤已成功报名,等待学校、区教育局审核。
取消申请:如果不申报该学校,可以在成功报名后点击“取消申请”按钮。否则不要点击,因个人操作导致无法申报该学校,责任需由个人承担,该功能仅限审核之前使用。
公众号“民办义务教育学校招生服务平台”会有报名和审核进度消息提醒,请家长们一定要持续关注公众号,关注消息提醒,以免漏看信息。(下图仅为示例)





