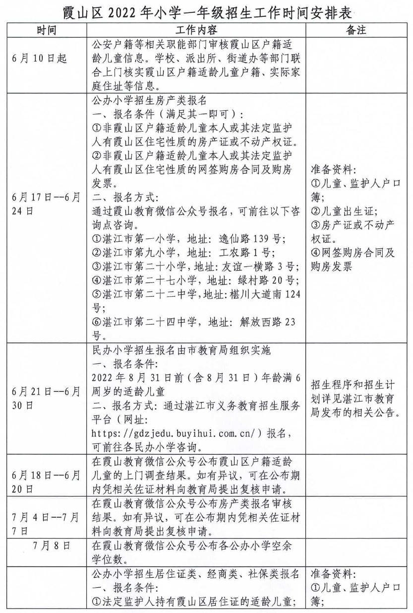
✍公办小学招生房产类报名时间:6月17日-6月24日
一、报名条件(满足其一即可):①非霞山区户籍适龄儿童本人或其法定监护人有霞山区住宅性质的房产证或不动产权证。②非霞山区户籍适龄儿童本人或其法定监护人有霞山区住宅性质的网签购房合司及购房发票。
二、准备资料:①儿童、监护人户口簿②儿童出生证; ③房产证或不动产权证④网签购房合同及购房发票
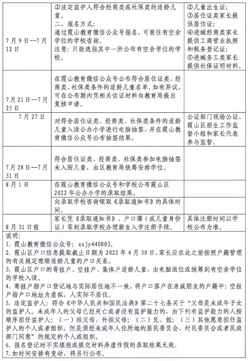
✍公办小学居住证类、经商类、社保类报名时间:7月9日-7月12日
一、报名条件①法定监护人持有霞山区居住证的适龄儿童;②法定监护人符合经商类或社保类的适龄儿童,
二、准备资料①儿童、监护人户口簿②儿童出生证;③居住证类家长提供居住证;④进城经商类家长提供工商营业执照和税务登记证;⑤进城务工类家长提供社保证明材料。
↓具体时间安排+所需材料如下↓





