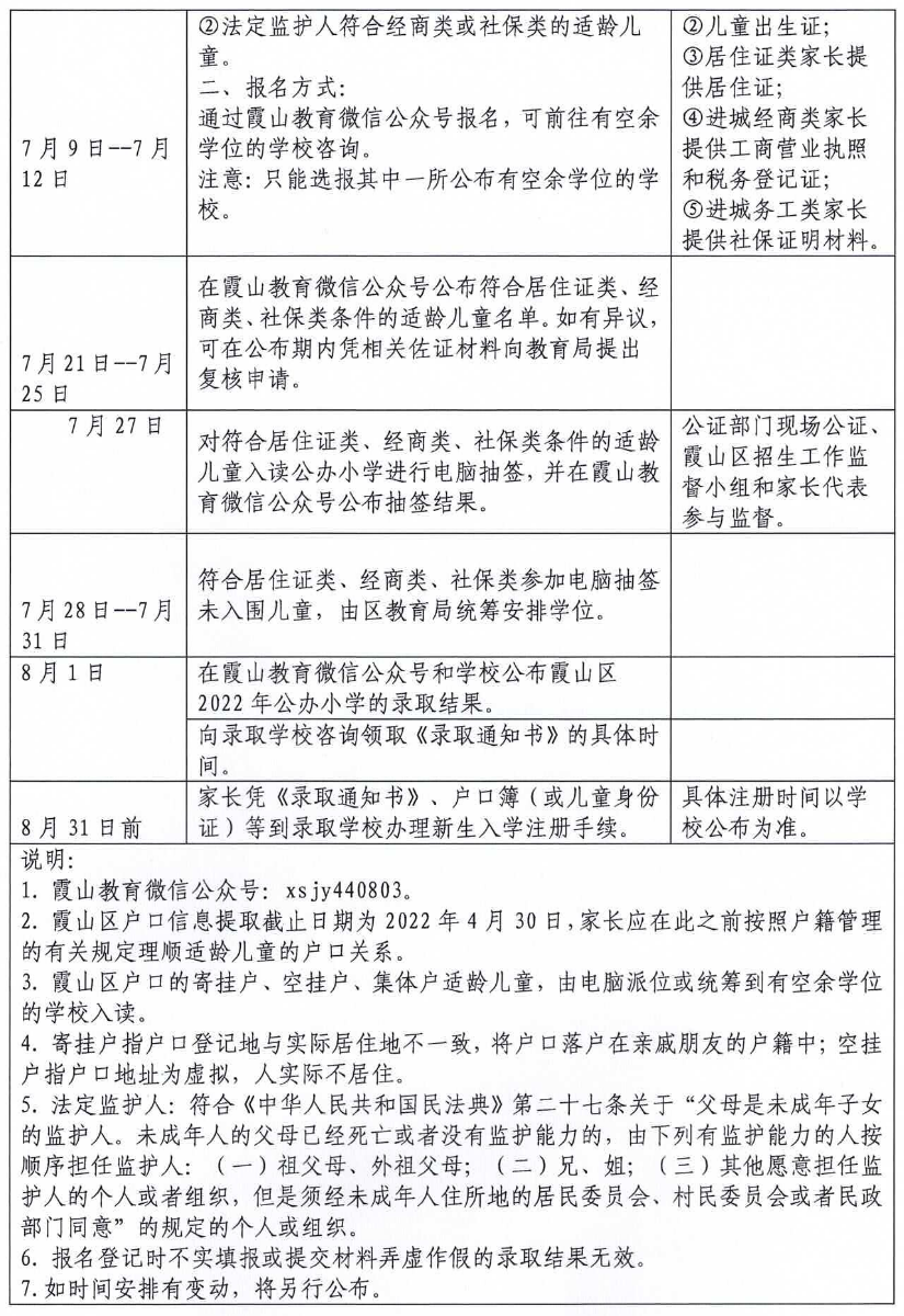
霞山2022湛江霞山区幼升小什么时候报名


扩展阅读:
公办小学一年级招生对象为年满6周岁且符合以下条件之一的适龄儿童:
1.霞山区户籍适龄儿童:
(1)户主为父母或其他法定监护人的适龄儿童。
(2)本人是户主的适龄儿童。
(3)随父母或其他法定监护人迁入其工作单位集体户口的适龄儿童。
(4)户籍中登记的与户主关系属于以上情形以外的适龄儿童。
2.父母或其他法定监护人或儿童本人在霞山区拥有合法房产产权的非霞山区户籍适龄儿童。
3.符合条件的进城务工人员随迁适龄子女:
(1)非湛江市户籍的进城务工人员随迁适龄子女。适龄儿童父母或其他法定监护人在霞山区居住并持有公安部门签发的霞山区居住证。
(2)湛江市户籍的进城务工人员随迁适龄子女。适龄儿童父母或其他法定监护人在霞山区居住满半年,经营场所或企业住所在霞山区和在税务机关办理税务登记并在霞山区税务机关纳税满半年或在霞山区依法缴纳社会保险费满半年。
4.符合有关优待政策的适龄儿童。
适龄儿童父母或其他法定监护人是烈士,或在霞山区居住或工作的军人优抚对象、民警优抚对象、劳动模范和突出贡献专家、华侨、引进人才,或赴抗击新冠肺炎疫情一线医务人员等,且符合中央、省、市和霞山区有关优惠政策。





