金华开发区义务教育段初中第二批空余学位公示
根据开发区义务教育阶段学校招生报名及录取时间安排,6月17日—18日符合以下条件的适龄少年可以参加我区各公办初中第二阶段的报名。
1.民办学校未录取的房户一致学生二次报名;
2.学区内“有户无房”、“有房无户”和“集体户、投靠户、挂靠户”的学生报名。
各校空余学位如下表:
温馨提醒:请在规定时间内报名,以免影响学校正常录取。
婺城区义务教育段初中第二批空余学位公示
根据婺城区义务教育阶段学校招生工作日程安排,6月17日-18日符合以下条件的适龄少年、儿童可以参加我区各初中学校第二阶段的报名。
1.民办学校未录取且户房一致的学生二次报名;
2.学区内“有户无房”、“有房无户”和“集体户、投靠户、挂靠户”的学生报名。
◆ 根据教育局党组研究决定,金华五中扩招一个班,今年招生计划变更为15个班,750人。
各校空余学位如下表:
温馨提醒:请在规定时间内报名,以免影响学校正常录取。
金东区义务教育段初中第二批空余学位公示
根据金东区义务教育阶段学校招生报名及录取时间安排,6月17日—18日符合以下条件的适龄少年、儿童可以参加我区各初中学校第二阶段的报名。
1.民办学校未录取的房户一致学生二次报名;
2.学区内“有户无房”“有房无户”和“集体户、投靠户和挂靠户”的学生报名。各校空余学位如下表:
温馨提醒:请在规定时间内报名,以免影响学校正常录取。
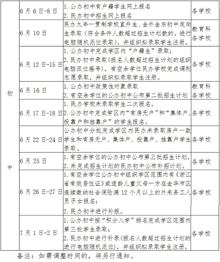
附上三个区域初中报名时间表金东区招生报名时间表
婺城区招生报名时间表
开发区招生报名时间表
如有疑问也可以拨打教育局电话咨询教育局咨询电话
金华市局基教处:
0579-82469586
婺城区教育局义务教育招生咨询电话:
0579-82319204(教育科)
举报投诉电话:82338354
社会发展局义务教育招生咨询电话:
82378241、89156100;
举报投诉电话:89150115
金东区教体局义务教育招生咨询电话:
0579-82176693





