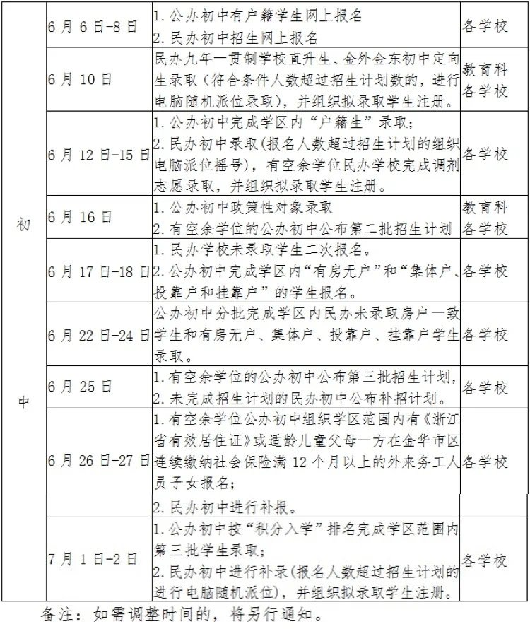
根据金东区义务教育阶段学校招生报名及录取时间安排,6月17日—18日符合以下条件的适龄少年、儿童可以参加我区各初中学校第二阶段的报名。
1.民办学校未录取的房户一致学生二次报名;
2.学区内“有户无房”“有房无户”和“集体户、投靠户和挂靠户”的学生报名。各校空余学位如下表:
金东区招生报名时间表
教育局咨询电话
金华市局基教处:
0579-82469586
金东区教体局义务教育招生咨询电话:
0579-82176693
教育百科2022-09-10 16:57:37未知
根据金东区义务教育阶段学校招生报名及录取时间安排,6月17日—18日符合以下条件的适龄少年、儿童可以参加我区各初中学校第二阶段的报名。
1.民办学校未录取的房户一致学生二次报名;
2.学区内“有户无房”“有房无户”和“集体户、投靠户和挂靠户”的学生报名。各校空余学位如下表:
金东区招生报名时间表
教育局咨询电话
金华市局基教处:
0579-82469586
金东区教体局义务教育招生咨询电话:
0579-82176693