一、招生计划
根据杭州市富阳区教育局核定,2020年秋季我校计划招收一年级8个班,360名新生。
二、招生对象及服务区范围
1. 招生对象
年满6周岁,即2014年8月31日及前出生的,未接受义务教育的适龄儿童。
本校教育服务区内适龄儿童如因身体状况需要延缓入学的,其父母或法定监护人应当向本校提出申请,经区教育局批准,可暂缓入学。
2. 教育服务区范围
本校教育服务范围:恩波大道北段(原迎宾北路)→ 孙权路→ 金桥北路→ 北环路→ 新桥江→水稻所路以内各社区。
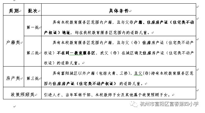
三、招生类别、批次及条件
四、招生实施办法
1.信息登记
符合我校入学条件,要求在我校就读的适龄儿童,均应由父母(或其他法定监护人)在6月10日—16日每日9:00—21:00期间,登录“杭州市小学一年级入学管理系统”(网址:xxbm.hzedu.gov.cn/)或者 “浙里办APP”(将位置定位到“杭州市富阳区”,搜索“入学”关键词,找到“富阳区/义务教育阶段学校学生入学 ”,点击“在线办理”),登记入学信息。
2.网上报名
信息登记完成后,继续在“管理系统”或“浙里办APP”中完成网上报名。报名时间为6月10日—16日每日9:00—21:00。要求在我校就读的报名适龄儿童只能从户籍类、房产类和政策照顾类中选择其中一类。在规定时间内没有完成网上报名的,家长可在7月13日、14日持相关材料到本校补报名、核验。
3.核验录取
(1)第一阶段核验、录取
7月4日、5日,对直接报名本校的教育服务区内户籍类以及报民办小学第一次未被录取直接回本校就读的户籍类适龄儿童进行核验。学校根据适龄儿童户籍与家庭住房情况,按照“住、户一致优先”和报民办小学但未被录取的适龄儿童“同类排序靠后”的原则,录取报名本校的教育服务区内户籍类适龄儿童。
7月10日,录取结果在学校公示栏内公示,并由区教育局在“杭州市富阳区人民政府门户网”同步公示,公示结束后通知已录取的学生父母。学校将录取名单和剩余招生计划报区教育局备案。
(2)第二阶段核验、录取
7月13日、14日,核验对象为报名本校教育服务区内的房产类、政策照顾类以及报民办小学未被录取的此两类适龄儿童。学校根据招生计划和第一阶段录取情况,对报民办小学但未录取的适龄儿童,按照“同类排序靠后”的原则,与直接报名本校的房产类、政策照顾类一同核验、排序,学校将根据排序以及录取办法安排入学。
7月25日前,录取结果在学校公示栏内公示,并由区教育局在“杭州市富阳区人民政府门户网”同步公示。公示结束后通知已录取的学生父母。
(3)核验时间及所需材料
4.录取办法
(1)招生按批次排定序列录取
户籍在本校教育服务区内的适龄儿童为教育服务区内学生,其余为照顾就近入学学生。
(2)排序录取办法
当三批申请就读人数超过招生计划时,学校可按某一类别中适龄儿童落户时间或其父(母)住房房产证(住宅类不动产权证)取得时间先后排序确定拟录取名单。第三批中未被申请就读学校录取的,可调剂到第三批适龄儿童录取后尚有余额的学校。
五、其他事项
1.户籍
2020年,适龄儿童户籍迁入时间为2020年6月30日及之前。从2021年起,适龄儿童户籍迁入时间时间调整为当年的4月30日及之前。
2.房产
2020年,适龄儿童父(母)住房房产证(住宅类不动产权证)取得时间为2020年6月30日及之前。
2021年起,凭父(母)房产申请就读的适龄儿童,其父(母)取得的住宅类不动产权证应满一年,即适龄儿童父(母)住宅类不动产权证取得时间为前一年的4月30日及之前。
六、工作要求
学校按照招生要求协助区域内公民办幼儿园做好对适龄儿童网上报名的引导、信息核验和按序录取等工作,及时向社会公开招生信息,自觉接受社会监督。公布招生咨询和举报投诉电话(23298059、23298066),严格落实相关责任,严格按照招生政策和时间节点做好招生工作。
本招生方案由富春第四小学招生工作领导小组负责解释,如有未尽事宜由富春第四小学招生工作领导小组集体研究决定,自2020年6月1日起实施。





