01、招生对象与类别
(一)招生对象:
2013年9月1日至2014年8月31日出生的儿童,或往年经余杭区教育局批准缓学的儿童。
(二)招生类别:
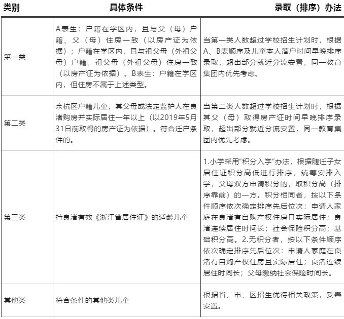
第一类:良渚户籍儿童。
第二类:余杭区户籍儿童,其父母或法定监护人在良渚购房并实际居住一年以上(以2019年5月31日前取得的房产证为依据)。
第三类:持良渚有效《浙江省居住证》的儿童。
其他类:
(1)父母在我国驻外机构工作或因公派往并长期在国外工作,或父母双方均在野外地质勘察部门工作,户籍所在地确实无人照顾,需由良渚亲属照管或寄养在良渚的儿童少年;
(2)驻地良渚的现役军人子女;
(3)直系亲属或者其他法定监护人户籍在良渚的下列儿童少年:烈士子女和因公牺牲军人子女、一至四级残疾军人子女、平时荣获二等功或者战时荣获三等功以上奖励的军人子女;驻国家确定的艰苦边远地区和西藏自治区,解放军总部划定的三类以上岛屿,以及在飞行、潜艇、航天、涉核等高风险、高危险岗位工作的军人子女;
(4)符合省市区有关政策规定的高层次人才子女;居住在良渚,持有《杭州市特聘专家证书》、属地为良渚的《浙江省海外高层次人才居住证》或《浙江省引进人才居住证》的引进人才子女;工作地为良渚的回归和引进浙商子女;
(5)在良渚居住的外籍、港澳台籍儿童少年。
02、报名时间和办法
报名时间:6月10日-16日(每日9:00—21:00)
报名方法:登录指定报名端口“杭州市小学一年级入学管理系统”或“浙里办”APP完成信息登记及报名
注意事项:
1、家长须在规定时间内完成信息登记和报名,逾期不再办理;
2、网上报名时,应在公办学校中根据家庭实际情况在第一、二、三、其他类中选择一项。报名时间截止后,报名信息不能更改。
3、若家长报名时存在困难的,则在规定时间内向孩子就读幼儿园或所在村社区寻求帮助。
03、招生录取办法
当一校学区范围内符合条件的报名人数未超过核定招生计划数时,学校不得拒绝符合条件的适龄儿童少年入学;当符合条件报名人数超过招生计划数时,根据“住、户一致优先”原则,按一、二、三类别先后顺序录取。
符合条件的其他类儿童,根据省、市、区招生优待相关政策,妥善安置。
04、其他事项说明
(一)报名截止至开学前,户籍新迁入或居住证后办理的可于8月22日到良渚街道中心学校统一登记,由良渚街道中心学校(崇福山居1号)根据各校资源情况统筹安置。
(二)具有良渚户籍的特殊儿童可到户籍所在地的学区学校申请随班就读,或向余杭区汀洲学校电话咨询、报名。
(三)特别提醒:所提供的相关证件务必真实、准确,若发现提供虚假信息、虚假证明者,一经查出,将取消入学资格,后果自负。
(四)招生服务电话
咨询电话:88761289;监督电话:88771180
05、良渚杭行路小学招生工作安排
6月10日-16日(每日9:00—21:00):家长登录指定报名端口“杭州市小学一年级入学管理系统”或“浙里办”APP完成信息登记及报名。
6月28日-30日:随迁子女家长登录系统核对子女入学信息。
7月5日:报名公办小学的第一类儿童现场核验。核验地点为各公办小学,届时短信或电话通知家长携带户口本、房产证等材料分批次做好核验准备。
报名公办小学第二类儿童现场核验。核验地点为良渚街道中心学校(崇福山居1号),届时短信或电话通知家长携带户口本、房产证等材料分批次做好核验准备。
7月18日:第三类儿童现场核验。
核验地点:良渚第一中学(良渚街道良博路221号 );良渚第二中学(良渚街道棕榈路103号);良渚实验学校(良渚街道莫干山路1795号);良渚七贤小学(良渚街道浥浪桥2号);杭行路小学运河校区(良渚街道杭行路1600号)。
届时短信或电话通知家长携带户口本、小孩居住证、房产证等材料分批次做好核验准备。
7月19日:其他类(含报名民办未录取)的儿童现场核验。核验地点为良渚街道中心学校(崇福山居1号),届时短信或电话通知家长携带户口本、房产证等相关材料分批次做好核验准备。





