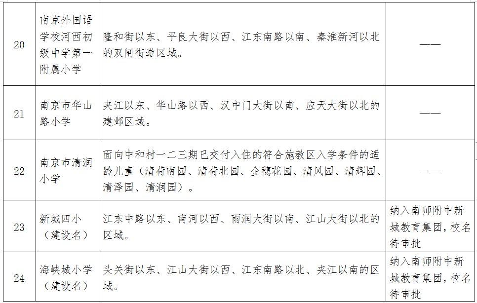
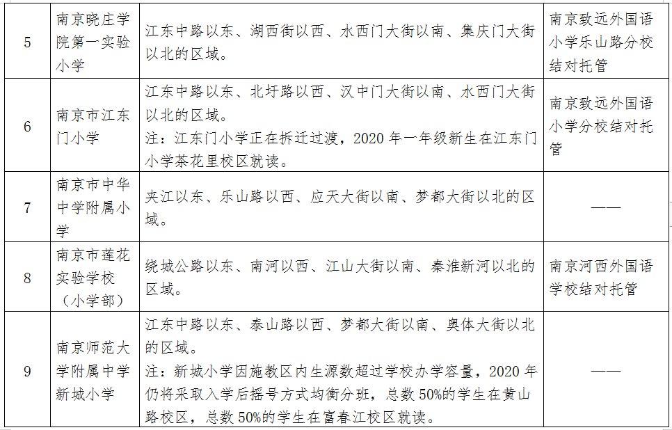
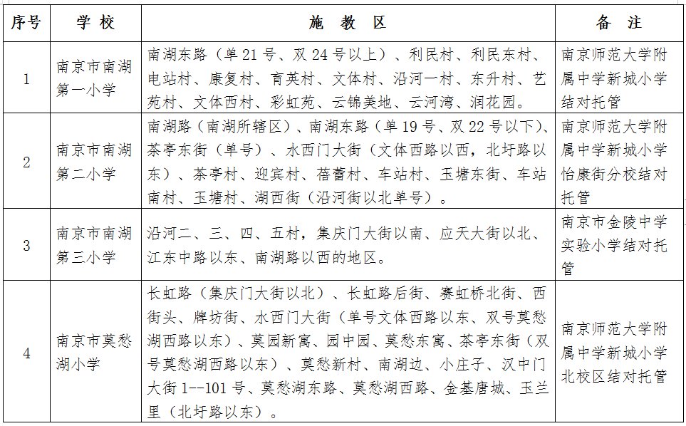
2020年建邺区公办小学施教区:
公办学校招生方法:
保障适龄儿童义务教育学位,确保2020年义务教育免试就近入学符合教育部、省和市相关文件要求。
1.施教区免试就近入学。施教区内适龄儿童入学,应具有所在施教区家庭常住户口,其户口原则上应随父母(或其法定监护人)在同一户籍,且户籍与实际常住地、不动产权证(持有者仅为适龄儿童的法定监护人)三者一致,且实际居住不少于一年(至当年5月31日止),可在施教区小学报名入学。除多胞胎、符合政策的二孩外,原则上每套住房六年内只安排一名适龄儿童在施教区小学就读。
(1)属下面情况之一、持有相应证明材料的,也可以在施教区小学报名入学:
①适龄儿童户籍随父母(或其法定监护人)一方,并在施教区常住,另一方是不在南京市工作的现役军人、外地户籍、务农或出国定居的;父母离异,其子女户籍随法定监护人,并在施教区常住的。
②适龄儿童户口单立或随祖父母(外祖父母)在施教区常住的,其父母双方均为不在本市的现役军人或公派出国工作的专家、技术人员的。
③适龄儿童随父母在祖父母(外祖父母)处落户,其父母双方均未购买或未分配住房,在祖父母(外祖父母)处实际常住且户口从未迁移过的。
(2)材料审定过程中特殊情况的处理:
①适龄儿童家庭拆迁尚未重新购房的,应出具相关部门的拆迁证明,由适龄儿童全家户籍所在地区教育局统筹安排入学。拆迁后重新购房、尚未取得不动产权证的,应出具相关部门的购房证明,由新购房所在地区教育局统筹安排入学。
②适龄儿童与法定监护人不在同一户籍,户籍与常住地址、不动产权证不符的,集体户或户籍空挂且家庭无房产的,由户籍所在地区教育局统筹安排入学。
③报名登记工作开始后,适龄儿童家庭住房或户籍变更的、过期报名的,由户籍所对应的学校登记情况并报区教育局,由区教育局统筹安排入学。
④材料审定中其他特殊情况的适龄儿童,由区教育局统筹安排。
(3)二手房购买者子女入学:
适龄儿童入学,其父母(或其法定监护人)原则上须在入学前一年的5月31日前办好二手房的不动产权证及户口迁入手续,并实际居住。不符合相关规定的由区教育局统筹安排入学。
2.特殊儿童入学。积极推进融合教育,优先采用普通学校随班就读的方式,就近安排轻度残疾儿童接受义务教育。义务教育普通学校不得以任何理由拒绝经教育诊断与评估认定、具备随班就读条件的适龄特殊儿童入学或休学康复后复学。中、重度残疾儿童安排至特殊教育学校就读。对于身体、心理有特殊情况的儿童,其法定监护人有明确告知学校的责任。
3.外来务工人员随迁子女入学。根据南京市教育局《关于做好我市外来务工人员随迁子女教育工作的通知》(宁教规划〔2019〕12号)要求,切实保障随迁子女平等接受教育的权利,促进教育公平。外来务工人员随迁子女是指处于义务教育阶段、随务工父母(或其法定监护人)来宁暂住、非南京市户籍的适龄儿童。不包括本市户籍在市内跨区流动的务工人员子女。
外来务工人员随迁子女到我区公办小学就读,须提供以下材料的原件和复印件:
(1)家庭户口簿和随迁子女法定监护人身份证;
(2)由公安部门出具的随迁子女法定监护人居住证,需在建邺区居住地连续居住且满一年(居住年限计算至当年5月31日止);
(3)随迁子女法定监护人相对稳定工作证明,与用工单位签订的劳动合同及个人在宁缴纳社会保险连续且满一年凭证,或经市场监督管理部门颁发的在宁连续且满一年有效营业执照(相关证照年限计算均至当年5月31日止);
(4)符合国家计划生育政策规定的相关证明材料;
(5)医疗部门规定的新生儿及幼儿时期体质健康发展状况的预防接种的相关证明。
区教育局待本区户籍学生义务教育学位派定后,于7月30日至31日安排符合政策条件的外来务工人员随迁子女报名登记,8月10日前统筹安排公办小学就读,完成学位派定。已统筹安排的外来务工人员随迁子女应在规定时间内到相应学校办理报到手续,逾期不报到的,作自动放弃处理,学校不再保留学位。若随迁子女在报名登记时提供与事实不符材料,一经查实,区教育局有权拒收该生入学。
4.政策照顾对象入学。在义务教育招生入学过程中,对以下对象的子女给予适当照顾:烈士;因公牺牲的军人,驻边疆国境的县(市)、沙漠区、国家确定的边远地区中的三类地区和军队确定的特、一、二类岛屿部队现役军人;公安英模和因公牺牲、伤残警察;全国劳模、符合条件的高层次人才和优秀归国留学人员、对建邺经济社会发展做出重要贡献的人员等。符合条件的国家综合性消防救援队伍人员、本市2020年赴湖北一线医务人员等子女按照有关文件精神执行。政策照顾对象由有关部门提供相关证明材料,经区教育局审核批准后,根据学校学位情况进行统筹安排。政策照顾对象名单应按规定在一定范围内公示。





