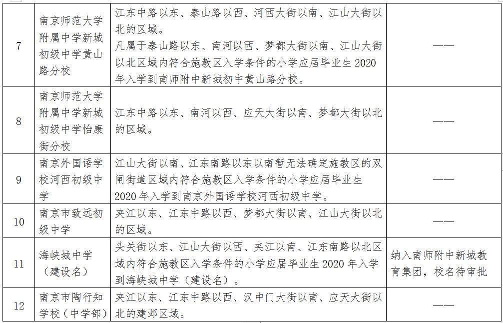
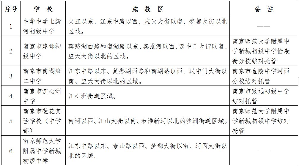
2020年建邺区公办初中施教区一览表
2020年建邺区初中招生入学工作时间安排:
6月12日,区教育局公布义务教育招生入学工作实施方案。方案公布后,区内义务教育学校启动招生工作。
6月19日至20日,跨区就读的小学毕业生回户籍所在区教育局指定地点报名登记。
6月22日前,区教育局完成区域内公办、民办学校招生入学工作材料的审核备案工作。
6月23日,公办学校发布入学公告,民办学校发布招生简章,明确招生入学登记相关事项。
6月26日至27日,民办一贯制学校征求本校小学毕业生直升初中部意愿,学生监护人办理相关手续并签字确认。
7月2日,公布民办初中、热点公办初中电脑随机派位计划。
7月3日至4日,小学毕业生填报电脑派位志愿。
7月12日,同步进行民办学校、热点公办学校和南京外国语学校电脑随机派位,并公布结果。
7月13日,市教育局开通电脑派位结果网络查询。
7月13日至24日16:00前,被电脑随机派中或通过南京外国语学校语言能力测评的学生及其监护人到相关学校,现场办理录取确认手续。
7月30日至31日,符合政策条件的、尚未取得学位的外来务工人员随迁子女到江心洲中学报名登记。
8月10日前,公办、民办学校发放入学通知书(或公布新生名单),完成招生工作。
8月11日,各初中均衡编班。





