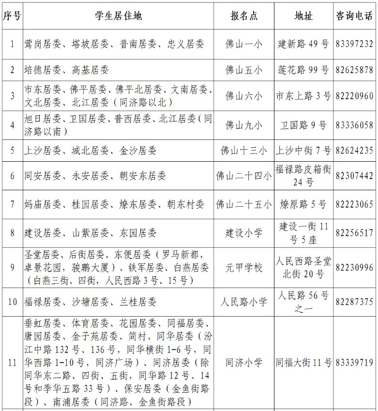
2021年禅城区公办小学户籍生报名确认点:
相关阅读:
户籍生及符合有关文件规定的优教服务对象适龄子女:
1、网上报名时间:2021年3月16日9:00-3月23日17:00(3月23日17:00后报名信息不得更改)。
符合有关文件规定的优教服务对象为其适龄子女网上报名时按照以下要求选择报名类别:
▣ 经部队政治部门和市教育局审核符合条件的现役军人子女、经市应急管理部门和市教育局审核符合条件的消防救援人员子女,网上报名选择“政策性借读生第1类”;
▣ 经区人社局或区经科局审核符合条件的各类企业人才子女,网上报名选择“政策性借读生第9类”;
▣ 经市卫健部门和市教育局审核符合条件的新冠肺炎抗疫一线医务人员子女,网上报名选择“政策性借读生第12类”。
2、报名确认时间:2021年3月26日-3月27日
①网上报名信息比对全部匹配的,适龄儿童家长须于3月26日17:00前登录系统完成报名确认(注意是网上确认报名,不需要到现场确认);
②网上报名信息比对部分不匹配的,适龄儿童家长打印《禅城区公办小学报名信息表》并签名,于3月27日到居住地所属小学报名点提交比对不匹配项目证明材料原件,由小学报名点进行人工比对,完成报名确认。
注:
▣ 各小学报名点将根据网上报名情况,分期、分批预约家长到校现场提交材料并确认报名。没有接到学校通知的家长请不要前往学校,避免不必要的人群聚集。
▣ 超龄的户籍生(2014年8月31日及之前出生)报名时需提供经区教育局审批的《佛山市义务教育阶段儿童延缓入学证明表》,到居住地所属小学报名点现场确认。
▣ 2021年3月27日17:00户籍生报名工作全部结束,逾期没有网上报名或没有完成报名确认的,视为放弃在禅城区申请公办小学学位。





