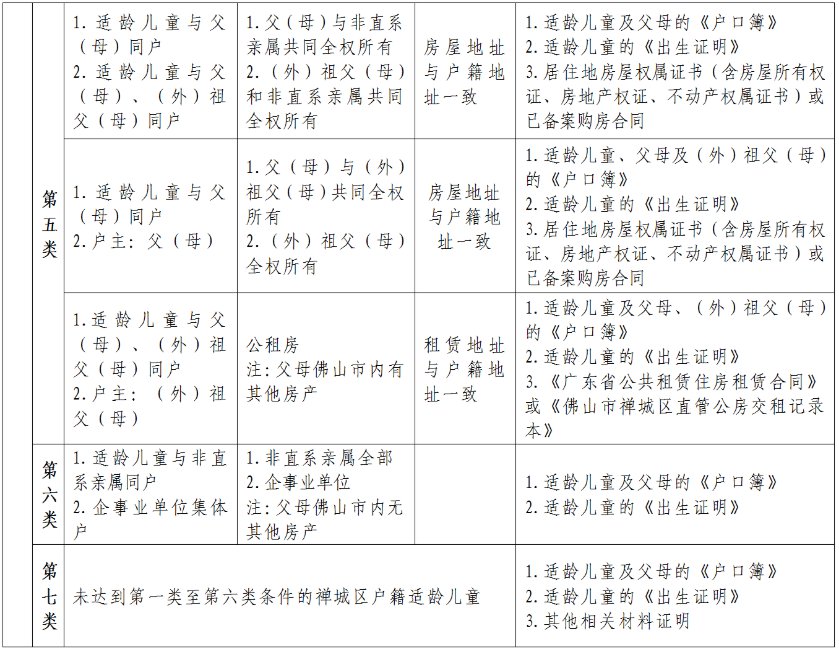
禅城区2021年公办小学户籍生报名验证材料:
相关阅读:
2021年禅城区公办小学户籍生学位安排:
1、禅城区户籍适龄儿童按照“以实际居住地为依据,相对就近”的原则安排学位,按照“人户一致”(一至二类)、“人户不一致”(一至七类)的类别顺序依次录取,额满为止。
2、“人户一致”户籍生原则上按照招生地段录取,“人户不一致”户籍生根据剩余学位情况统筹安排学位。
3、未能入读地段学校的适龄儿童统筹安排到附近学校。
教育百科2022-07-04 07:12:27未知
禅城区2021年公办小学户籍生报名验证材料:
相关阅读:
2021年禅城区公办小学户籍生学位安排:
1、禅城区户籍适龄儿童按照“以实际居住地为依据,相对就近”的原则安排学位,按照“人户一致”(一至二类)、“人户不一致”(一至七类)的类别顺序依次录取,额满为止。
2、“人户一致”户籍生原则上按照招生地段录取,“人户不一致”户籍生根据剩余学位情况统筹安排学位。
3、未能入读地段学校的适龄儿童统筹安排到附近学校。