
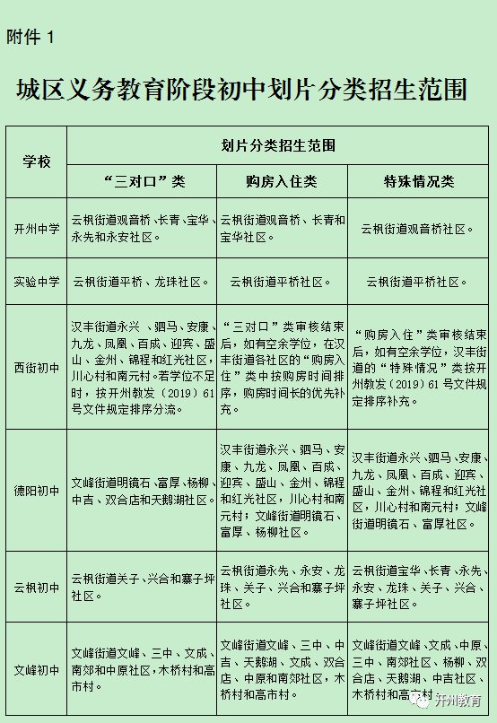
1.第一类:城区“三对口”类
开州中学:云枫街道观音桥、宝华、长青、永先和永安社区。
实验中学:云枫街道平桥、龙珠社区。
西街初中:汉丰街道永兴、驷马、安康、九龙、凤凰、百成、迎宾、盛山、金州、锦程和红光社区,川心村和南元村。
德阳初中:文峰街道明镜石、富厚、杨柳、中吉、双合店和天鹅湖社区。
云枫初中:云枫街道关子、兴合和寨子坪社区。
文峰初中:文峰街道文峰、三中、文成、南郊和中原社区,木桥村和高市村。
招生学校学位不足时,按户籍转入时间排序,时间长的优先安排学位。在此类未申请到学位的,在第二类对应学校或相对就近学校中优先解决。
2.第二类:城区购房入住类
开州中学:云枫街道观音桥、宝华和长青社区。
实验中学:云枫街道平桥社区。
西街初中:“三对口”类审核结束后,如有空余学位,在汉丰街道各社区的“购房入住”类中按购房时间排序,购房时间长的优先补充。
德阳初中:汉丰街道永兴、驷马、安康、九龙、凤凰、百成、迎宾、盛山、金州、锦程和红光社区,川心村和南元村;文峰街道明镜石、富厚和杨柳社区。
云枫初中:云枫街道永先、永安、龙珠、关子、兴合和寨子坪社区。
文峰初中:文峰街道文峰、三中、中吉、双合店、天鹅湖、文成、中原和南郊社区,木桥村和高市村。
此类在第一类审核结束后有空余学位情况下申请学位。学位不足时,按在城区购房时间(以房产证或房管局备案登记表等相关材料为准)排序,时间长的优先安排学位。此类不能解决的,由教管中心统筹解决到有空余学位的学校或民办学校。
3.第三类:特殊情况类
开州中学:云枫街道观音桥社区。
实验中学:云枫街道平桥社区。
西街初中:“购房入住”类审核结束后,如有空余学位,汉丰街道的“特殊情况”类按“开州教发〔2019〕61号”文件规定排序补充。
德阳初中:汉丰街道永兴、驷马、安康、九龙、凤凰、百成、迎宾、盛山、金州、锦程和红光社区,川心村和南元村;文峰街道明镜石、富厚社区。
云枫初中:云枫街道宝华、长青、永先、永安、龙珠、关子、兴合、寨子坪社区。
文峰初中:文峰街道文峰、文成、中原、三中、南郊、杨柳、双合店、天鹅湖、中吉社区,木桥村和高市村。
“特殊情况”类在第一类、第二类审核结束后,有空余学位情况下申请学位。学位不足时,由教管中心统筹解决。





