一、网上申请
申请时间:
城区“三对口”类7月6日-8日,“城区购房入住”类7月14日-16日,“特殊情况”类7月22日-24日。
申请入口:点击进入
二、线下审核
城区“三对口”类7月9日-11日,“城区购房入住”类7月17日-19日,“特殊情况”类7月25日-27日。
网上初审通过后,请带上申请学位提交的所有资料原件和复印件,按规定时间到指定学校完成现场资料审核。
三、报名材料
网上学位申请时需要上传资料原件的电子照片或电子扫描件,现场资料审核时需要提供资料原件进行验审,同时提交一份复印件由审核学校存档。
(1)城区“三对口”类:户口簿(户籍在开州城区)、房屋
产权证明(与监护人姓名和户籍地址一致的房屋产权证或购房正式合同)、水电气发票(与监护人姓名和房产地址一致,招生上年7-12月的其中一个月)。
(2)“城区购房入住”类:户口簿、房屋产权证明(与监护人姓名一致的房屋产权证或购房正式合同)、水电气发票(与监护人姓名和房产地址一致,招生上年7-12月的其中一个月)。
(3)“特殊情况”类:
①城区经商办企业类:户口簿、营业执照或个体经营户执照(截止招生上年12月31日满1年及以上且在实际经营)、完税或免税凭证、租房合同(招生上年6月及以前)、房东的水电气发票(招生上年1-6月的其中一个月)。
②城区务工有合法的工作证明或劳务合同且由单位缴纳“五险”类:户口簿、劳务合同(截止招生上年12月31日满1年及以上)、单位缴纳“五险”有效证明(截止招生上年12月31日满1年及以上)、租房合同(招生上年6月及以前)、房东的水电气发票(招生上年1-6月的其中一个月)。
③适龄儿童、少年与父母户籍统一,户籍在城区且户籍从未迁移类:户口簿、租房合同、房东的水电气发票。
④适龄儿童、少年户籍在城区,其父母配住廉租房或公租房类:户口簿、廉租房或公租房合同(招生上年6月及以前)、水电气发票(招生上年1-6月的其中一个月)。
上述类网上学位申请和现场资料审核时还需提供学生出生医学证明或父母结婚证等。
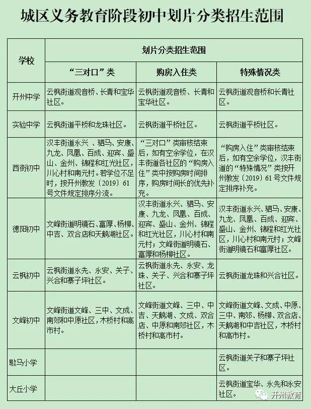
四、划片范围






