为深入贯彻落实《教育部办公厅关于进一步做好普通中小学招生入学工作的通知》(教基厅﹝2022﹞1号)、《省教育厅关于做好2022年普通中小学招生入学工作的通知》(苏教基函﹝2022﹞9号)和市教育局《关于做好2022年义务教育招生入学工作的通知》(宁教﹝2022﹞4号)等要求,巩固招生改革成果,进一步促进教育公平,维护良好教育生态,助推义务教育“双减”和规范民办义务教育发展工作,不断提高招生入学工作的科学化、制度化、规范化水平,切实做好我区2022年义务教育学校初中阶段招生入学工作,特制定此实施办法。
一、组织领导
区教育局成立区义务教育阶段学校招生工作领导小组,加强组织领导,确保2022年初中招生工作顺利完成。各初中校成立以校长为组长的学校招生工作小组,严格按照市区教育局相关文件要求,规范招生行为,公开、公正、平稳、有序地做好招生工作。同时进一步强化招生期间防疫要求,确保校园疫情防控安全有序。
二、报名条件
应届小学毕业生入学,应具有所在施教区家庭正式常住户口,其户口原则上应与父母(或其法定监护人)在同一户籍,且户籍与实际常住地、房屋所有权证(持有者为学生的法定监护人)三者一致,可按施教区报名入学。
1、属下列四种情况之一并持有相应证明的应届小学毕业生,也可在施教区学校报名入学:
(1)毕业生的户籍随父母(或其法定监护人)一方在施教区常住,另一方是不在南京市工作的现役军人、在外地工作、务农(户口簿上注明)或出国定居的。
(2)父母离异,毕业生的户籍随法定监护人,且在施教区常住的。
(3)父母双方均为不在本市工作的现役军人或公派出国工作的专家、技术人员,其子女户口单立或随祖父母(外祖父母)在施教区常住的。
(4)毕业生的户籍随父母户籍在祖父母(外祖父母)处,且从未迁移过,父母双方均无独立房产并实际常住的。
2、拆迁户家庭子女按以下要求进行报名入学:
(1)拆迁户家庭未自购新房或未安置到位的,在原施教区中学报名。
(2)已安置到位的凭相关证明材料在安置房所属施教区内中学报名。
(3)已自购新房且取得房屋产权证的,必须在报名前将孩子及监护人的户口迁至监护人产权房处,在新购房所属施教区中学报名入学。
3、购买二手房的家庭,其子女入学问题按照下列原则办理:
(1)应届小学毕业生入学,其父母(或其法定监护人)原则上应在初中招生报名前一年办理二手房的不动产证及户口迁入手续,且实际居住。
(2)对购买二手房的住户,该房产同期只能在施教区内安排一户家庭子女就读。
三、公办初中招生
1、在我区就读的应届小学毕业生由各小学组织升学报名。审核工作由各初中校负责完成。在外区就读的我区户籍的应届小学毕业生须在5月28日至29日,回我区指定地点(雨花台区教育招生考试中心)办理升学报名手续,逾期视为自动放弃学位。
2、各初中校严格遵守《义务教育法》免试入学规定,采取登记入学或书面通知入学,保证施教区内符合入学条件的小学毕业生全部升入初中。
3、各初中应于8月10日前发放入学通知书或张榜公布录取新生名单,并规定报到日期。逾期不报到的,视为自动放弃学位。
四、民办初中招生
1、规范执行公民同招。严格按市教育局公布的招生时间开展相关工作,实行公办民办学校同步招生,坚决杜绝提前招生和掐尖招生。民办学校招生纳入审批地统一管理,与公办学校同步登记报名、同步招生录取、同步注册学籍。严格公民同招纪律,规范招生宣传行为,所有学校不得超出教育行政部门规定增设限制条件,拒绝或变相拒绝适龄儿童少年报名。
2、全面落实免试要求。不得通过笔试、面试(谈)、评测等方式招生,严禁以各类竞赛证书、竞赛成绩或考级证明等作为招生依据。民办学校报名人数超过招生计划数的,所有报名人员全部实行电脑随机派位录取;报名人数未超过招生计划数的,一次性全部录取。民办一贯制学校初中部招生计划小于其小学部直升需求人数时,仅面向校内采取电脑随机派位方式录取;在保证小学部直升需求后仍有余额且多余名额少于报名人数的,也要采取电脑随机派位方式录取。
3、严格按照计划招生。民办学校坚持属地化管理原则,原则上优先满足学校审批机关辖地内学生入学需求。确需扩大招生范围的,由区教育局向市教育局申请,经批准后可适当跨区招生,不得跨设区市招生。民办学校的招生方案(含招生计划、招生范围、招生方式、收费标准等)由区教育局审核,报市教育局备案后向社会公布。
五、电脑派位流程
严格按照市教育局《关于做好2022年义务教育招生入学工作的通知》(宁教﹝2022﹞4号)关于电脑随机派位报名录取工作要求,规范组织电脑派位报名录取工作。有参加电脑随机派位需求的本区户籍学生,可在民办初中、南京外国语学校中最多选择其中2所报名。报名后,学生如果被电脑随机派中(报名人数小于招生计划数时,报名的学生视同派中),需在统一规定的截止时间前到学校现场确认,完成后续相关手续。如果被2所学校同时派中,则需明确选择其中1所学校。逾期未到现场确认的,视为放弃。双胞胎(多胞胎)子女参加电脑随机派位时,家长可自愿申请“双胞胎(多胞胎)绑定”电脑随机派位。录取后的学生不得被其他学校再次录取,也不得回施教区公办学校就读;参加报名未被电脑随机派中的,按原施教区公办学校入学;被电脑随机派中后选择放弃的,由区教育局统筹安排入学。
六、特殊学生入学
积极推进融合教育,优先采用普通学校随班就读的方式,就近安排轻度残障儿童少年接受义务教育。中、重度残障儿童少年安排至特殊教育学校就读。需专人护理、无法到校就读的残障儿童少年以到康复机构、残疾人之家集中送教为主,有条件的学校,可提供送教上门服务。各学校应充分尊重家长和孩子意愿,妥善安排施教区特殊学生随班就读或进入特殊教育学校学习,严格做到“零拒绝”。不得以任何理由拒绝经诊断与评估认定、能够接受普通教育的适龄特殊儿童少年就近就便随班就读或休学康复后复学。
七、随迁子女入学
进城务工人员随迁子女(应届小学毕业生)申请在我区公办初中就读,其法定监护人应在我区具有合法稳定住所、合法稳定职业。经审核,符合以下条件的由区教育局统筹安排区内公办初中入学。
1、家庭户口簿和随迁子女法定监护人身份证。
2、由公安部门出具的随迁子女法定监护人居住证,需在本区居住地连续居住且满一年(居住年限计算至当年5月31日止)。
3、随迁子女法定监护人相对稳定工作证明,与用工单位签订的劳动合同及个人在宁缴纳社会保险连续且满一年凭证,或经工商部门颁发的在宁连续且满一年有效营业执照(相关证照年限计算均至当年5月31日止)。
4、应届小学毕业生登记表、学籍卡等材料。
经核查,若随迁子女在报名登记时提供与事实不符的材料,则取消该生登记资格。不符合上述条件的随迁子女,应回户籍所在地学校入学。
八、优抚对象、高层次人才子女入学
落实优抚对象、高层次人才子女等入学政策。在义务教育入学招生过程中,对以下对象的子女给予适当照顾:烈士;因公牺牲的军人,驻边疆国境的县(市)、沙漠区、国家确定的边远地区中的三类地区和军队确定的特、一、二类岛屿部队现役军人;公安英模和因公牺牲、伤残警察;全国劳模、符合条件的高层次人才和优秀归国留学人员、对南京经济社会发展做出重要贡献的人员等。符合条件的国家综合性消防救援队伍人员等子女按有关文件精神执行。政策照顾对象由有关部门提供相关证明材料,经区教育行政部门审核批准后,根据学校学位情况进行统筹安排。政策照顾对象名单(国家规定不宜公开的除外)应按规定在一定范围内公示。
九、招生要求
1、落实法定责任。依法保障义务教育适龄儿童少年入学。各校要严格落实《义务教育法》《未成年人保护法》等法律规定,切实保障适龄儿童少年接受义务教育的权利。重点关注残疾儿童少年、困难家庭儿童少年、留守儿童少年等的入学情况。切实做好控辍保学工作,确保义务教育入学“一个不少”。建立“一对一”失学辍学适龄儿童少年工作台账,全力做好劝返工作。。
2、严肃招生纪律。各校要坚决落实省、市2022年义务教育招生入学工作纪律相关要求,严禁提前招生、无计划招生、超计划招生、“掐尖”招生、违规跨区域招生;严禁公办学校参与举办的民办学校以公办学校名义招揽生源;严禁学校间混合招生、招生后违规办理转学;严禁组织或与社会培训机构联合组织以选拔生源为目的的各类考试,或采用社会培训机构组织的考试结果作为招生依据;严禁以高额物质奖励、免收学费、虚假宣传等方式争抢生源;严禁招收已被其他学校录取的学生;严禁招收借读生、人籍分离、空挂学籍;严禁收取择校费、与招生入学挂钩的赞助费以及跨学期收取学费。
3、均衡分班与学籍管理。各初中要严格执行义务教育学校均衡分班要求,坚持阳光分班,严禁设立重点班、快慢班和实验班等,不得以分层走班等形式变相分快慢班。要严格按照学籍管理规定做好学籍注册和管理,及时将学生信息录入到全国中小学学籍信息管理系统,强化新生学籍注册审核,确保招生计划、录取名单、学籍注册、实际在校就读相一致。不得擅自为违规招收的学生和违规转学的学生办理学籍注册、转接手续。
4、强化督查追责。区教育局将适时开展逐校排查,及时纠正和严肃查处各种违规违纪招生行为。将招生入学工作作为责任督学挂牌督导工作的阶段性重要内容,对全区中小学招生工作进行常态督导和专项督查。严格按照市教育局《关于做好2022年义务教育招生入学工作的通知》(宁教﹝2022﹞4号)有关要求对于违规违纪招生的学校,视情节轻重给予约谈、通报批评、追究相关人员责任、依照有关规定给予减少下一年度招生计划、停止当年招生直至吊销办学许可证等处罚;对出现招生工作把关不严、监管不力、违规建立学籍等的,要依规依法追究有关单位及当事人、责任人的责任。
十、日程安排
5月24日,区教育局公布雨花台区2022年初中招生入学工作实施办法。办法公布后,相关初中方可启动招生工作。
5月26日,区教育局完成区域内公办、民办初中招生入学工作材料的审核备案工作。
5月27日,公办初中发布招生公告,民办初中发布招生简章,明确招生入学登记相关事项。
5月28日-29日,跨区就读的小学毕业生回户籍所在区教育局指定地点(雨花台区教育招生考试中心)报名登记。
6月4日-5日,民办一贯制学校征求本校小学毕业生直升初中部意愿,学生监护人办理相关手续并签字确认。
6月6日-10日,本区就读的应届小学毕业生在各就读小学进行初中升学报名,各初中学校审核录取。具体时间以小学通知为准。
6月8日,区教育局公布民办学校电脑随机派位计划。
6月11日-12日,有意愿参加电脑派位的应届小学毕业生在就读小学填报电脑派位志愿;跨区就读的小学毕业生有意愿参加电脑派位的到雨花台区教育招生考试中心(花神大道9号)填报电脑派位志愿。
6月25日,同步进行民办学校和南京外国语学校电脑随机派位,并公布结果。
6月26日,市教育局开通电脑派位结果网络查询。
6月26日-7月6日期间,被电脑随机派中或通过南京外国语学校语言能力测评的学生及其监护人到相关学校,现场办理录取确认手续,截止时间为7月6日17:00。
6月28日,发布《关于做好雨花台区2022年进城务工人员随迁子女初中招生报名登记工作的通知》。
7月8日-9日,符合条件的进城务工人员随迁子女在指定地点报名登记。
8月10日前,公办、民办学校发放入学通知书(或公布新生名单),完成招生工作。
十一、本办法由雨花台区教育局负责解释。
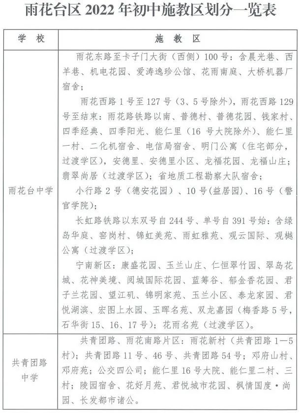
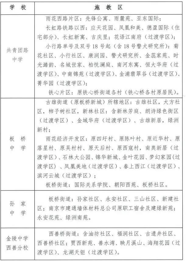
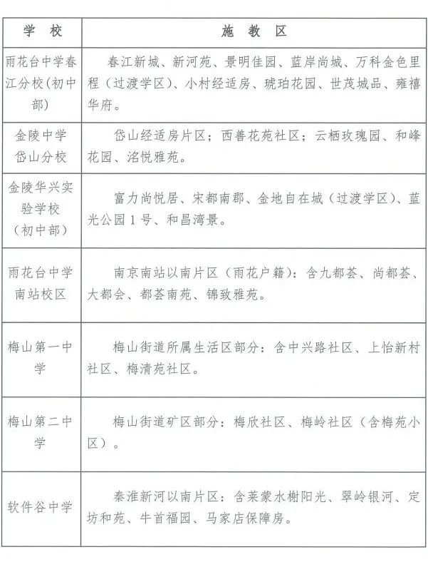
附件:雨花台区2022年初中施教区划分一览表








