为深入贯彻落实《教育部办公厅关于进一步做好普通中小学招生入学工作的通知》(教基厅﹝2022﹞1号)、《省教育厅关于做好2022年普通中小学招生入学工作的通知》(苏教基函﹝2022﹞9号)和市教育局《关于做好2022年义务教育招生入学工作的通知》(宁教﹝2022﹞4号)等要求,巩固招生改革成果,进一步促进教育公平,维护良好教育生态,助推义务教育“双减”和规范民办义务教育发展工作,不断提高招生入学工作的科学化、制度化、规范化水平,切实做好我区2022年义务教育学校小学阶段招生入学工作,特制定此实施办法。
一、组织领导
区教育局成立区义务教育阶段学校招生工作领导小组,加强组织领导,确保2022年小学招生工作顺利完成。各小学成立以校长为组长的学校招生工作小组,严格按照市区教育局相关文件要求,规范招生行为,公开、公正、平稳、有序地做好招生工作。同时进一步强化招生期间防疫要求,确保校园疫情防控安全有序。
二、报名条件
(一)入学年龄
新生入学年龄应满六周岁(今年入学的应为2015年9月1日至2016年8月31日期间出生的儿童)。任何学校不得招收不足六周岁的儿童入学。适龄儿童确因身体等原因需要延缓入学或者休学的,其父母或者其他法定监护人应在施教区学校提出申请,经学校审核后报区教育局确认。
(二)施教区入学条件
公办学校实行登记入学,施教区内适龄儿童入学,应具有所在施教区家庭正式常住户口,其户口原则上应随父母(或其法定监护人)在同一户籍,且户籍与实际常住地、房屋所有权证(持有者为适龄儿童的法定监护人)三者一致的,可按施教区报名入学。
1、属下列四种情况之一并持有相应证明材料的,也可正常按施教区报名入学:
(1)儿童户口随父母(或其法定监护人)一方在施教区且实际长期居住,另一方是不在本市工作的现役军人、在外地工作、务农(户口簿上注明)或出国定居的。
(2)父母离异,儿童户口随法定监护人在施教区且实际长期居住的。
(3)儿童户口单立或随祖父母(外祖父母)在施教区常住,其父母双方都是不在本市工作的现役军人或公派出国工作的专家、技术人员的。
(4)适龄儿童自出生之日起即随父母户口在祖父母(外祖父母)处落户,其父母双方无独立房产,在祖父母(外祖父母)处实际常住且户口从未迁移过的。
2、拆迁户家庭子女按以下要求进行报名入学:
(1)拆迁户家庭未自购新房或未安置到位的,在原施教区小学报名。
(2)拆迁户家庭已安置到位的凭相关证明材料在安置房所属施教区内小学报名。
(3)拆迁户家庭已自购新房且取得房屋所有权证的,必须在报名前将孩子及监护人的户口迁至监护人产权房处,在新购房所属施教区小学报名入学。
3、购买二手房的家庭,其子女入学问题按照下列原则办理:
(1)一年级新生入学,其父母(或其法定监护人)原则上应在小学招生报名前一年办理二手房的所有权证及户口迁入手续,且实际居住。
(2)对购买二手房的住户,该房产同期只能在施教区内安排一户家庭子女就读。
4、不符合以上条件的特殊情况,由区教育局根据实际情况统筹安排入学。
三、公办小学招生
1、公办小学施教区内学生免试入学。所有公办小学招生,坚持“学校划片招生、生源就近入学”的总体原则,保证施教区内符合条件的适龄儿童就近入学。施教区内适龄儿童父母(或其法定监护人),应在规定日期办理子女入学报名手续,逾期未办理报名手续的,由区教育局统筹安排学校入学。严格遵守《义务教育法》免试入学规定,不得通过笔试、面试(谈)、评测等方式招生,严禁以各类竞赛证书、竞赛成绩或考级证明等作为招生依据。严禁公办小学超班额、超计划招生。
2、公办热点小学及多校划片试点区域空余学额电脑派位。根据市教育局关于2022年电脑派位工作要求,继续实施我区公办热点小学及多校划片试点区域空余学额电脑派位。在本区范围内采取公开报名、电脑派位的方式派定学位。符合我区施教区条件的小学新生在规定时间到施教区学校填报电脑派位志愿。逾期不报,视为自动放弃。公办热点小学及多校划片试点区域空余学额电脑派位与民办学校电脑派位同时进行,具体见民办学校电脑派位流程。
3、各小学应于8月10日前发放入学通知书或张榜公布录取新生名单,并规定报到日期。逾期不报到的,视为自动放弃学位。
四、民办小学招生
1、严格执行公民同招。严格实行公办民办学校同步招生,严格按市教育局公布的招生时间开展相关工作,坚决杜绝提前招生和掐尖招生。民办学校招生纳入审批地统一管理,与公办学校同步登记报名、同步招生录取、同步注册学籍。严格公民同招纪律,规范招生宣传行为,所有学校不得通过任何形式提前摸底争抢生源;不得超出教育行政部门规定增设限制条件,拒绝或变相拒绝适龄儿童少年报名。
2、坚决落实免试要求。全面实行免试招生,不得通过笔试、面试(谈)、评测等方式招生,严禁以各类竞赛证书、竞赛成绩或考级证明等作为招生依据,民办学校报名人数超过招生计划数的,所有报名人员全部实行电脑随机派位录取;报名人数未超过招生计划数的,一次性全部录取。
3、全面规范招生行为。所有民办学校应严格按照招生计划招生,严禁任何学校收取或变相收取与入学挂钩的“捐资助学款”。不得以“国际部”“国际课程班”“境外班”等名义招生,不得使用境外教材。民办学校的招生方案(含招生计划、招生范围、招生方式、收费标准等)由区教育局审核,报市教育局备案后向社会公布。
4、有参加民办小学电脑随机派位需求的本区户籍学生,根据学生本人户籍和学校招生范围填报派位志愿,可在民办小学、公办热点小学中最多选择其中2所学校报名。报名后,学生如果被电脑随机派中(报名人数小于招生计划数时,报名学生视同派中;被2所学校同时派中,则需明确选择其中1所学校),需在规定的时间到学校现场确认,并完成后续相关手续。逾期未到现场确认的,视为放弃。双胞胎(多胞胎)子女参加电脑随机派位时,家长可自愿申请“双胞胎(多胞胎)绑定”电脑随机派位。录取后的学生不得被其他学校再次录取,也不得回学区所在公办学校就读;参加报名未被电脑随机派中的,按原施教区入学;被电脑随机派中后选择放弃的,由区教育局统筹安排入学。
五、特殊儿童入学
积极推进融合教育,优先采用普通学校随班就读的方式,就近安排轻度残障儿童少年接受义务教育。中、重度残障儿童少年安排至特殊教育学校就读。需专人护理、无法到校就读的残障儿童少年以到康复机构、残疾人之家集中送教为主,有条件的学校,可提供送教上门服务。各学校应充分尊重家长和孩子意愿,妥善安排施教区特殊学生随班就读或进入特殊教育学校学习,严格做到“零拒绝”。不得以任何理由拒绝经诊断与评估认定、能够接受普通教育的适龄特殊儿童少年就近就便随班就读或休学康复后复学。区特教学校与各义务教育学校同时发布招生简章。
六、随迁子女入学
进城务工人员随迁子女申请在我区公办小学就读,其法定监护人应在我区具有合法稳定住所、合法稳定职业。经审核,符合以下条件的由区教育局统筹安排公办小学入学。
1、家庭户口簿和随迁子女法定监护人身份证。
2、由公安部门出具的随迁子女法定监护人居住证,需在本区居住地连续居住且满一年(居住年限计算至当年5月31日止)。
3、随迁子女法定监护人相对稳定工作证明,与用工单位签订的劳动合同及个人在宁缴纳社会保险连续且满一年凭证,或经工商部门颁发的在宁连续且满一年有效营业执照(相关证照年限计算均至当年5月31日止)。
经核查,若随迁子女在报名登记时提供与事实不符的材料,则取消该生登记资格。不符合上述条件的随迁子女,应回户籍所在地学校入学。
七、优抚对象、高层次人才子女入学
落实优抚对象、高层次人才子女等入学政策。在义务教育入学招生过程中,对以下对象的子女给予适当照顾:烈士;因公牺牲的军人,驻边疆国境的县(市)、沙漠区、国家确定的边远地区中的三类地区和军队确定的特、一、二类岛屿部队现役军人;公安英模和因公牺牲、伤残警察;全国劳模、符合条件的高层次人才和优秀归国留学人员、对南京经济社会发展做出重要贡献的人员等。符合条件的国家综合性消防救援队伍人员等子女按有关文件精神执行。政策照顾对象由有关部门提供相关证明材料,经区教育行政部门审核批准后,根据学校学位情况进行统筹安排。政策照顾对象名单(国家规定不宜公开的除外)应按规定在一定范围内公示。
八、招生要求
1、落实法定责任。依法保障义务教育适龄儿童少年入学。各校要严格落实《义务教育法》《未成年人保护法》等法律规定,切实保障适龄儿童少年接受义务教育的权利。重点关注残疾儿童少年、困难家庭儿童少年、留守儿童少年等的入学情况。切实做好控辍保学工作,确保义务教育入学“一个不少”。建立“一对一”失学辍学适龄儿童少年工作台账,全力做好劝返工作。
2、严肃招生纪律。各校要坚决落实省、市2022年义务教育招生入学工作纪律相关要求,严禁提前招生、无计划招生、超计划招生、“掐尖”招生、违规跨区域招生;严禁公办学校参与举办的民办学校以公办学校名义招揽生源;严禁学校间混合招生、招生后违规办理转学;严禁组织或与社会培训机构联合组织以选拔生源为目的的各类考试,或采用社会培训机构组织的考试结果作为招生依据;严禁以高额物质奖励、免收学费、虚假宣传等方式争抢生源;严禁招收已被其他学校录取的学生;严禁招收借读生、人籍分离、空挂学籍;严禁收取择校费、与招生入学挂钩的赞助费以及跨学期收取学费。
3、均衡分班与学籍管理。各小学要严格执行义务教育学校均衡分班要求,坚持阳光分班,严禁设立重点班、快慢班和实验班等,不得以分层走班等形式变相分快慢班。要严格按照学籍管理规定做好学籍注册和管理,及时将学生信息录入到全国中小学学籍信息管理系统,强化新生学籍注册审核,确保招生计划、录取名单、学籍注册、实际在校就读相一致。不得擅自为违规招收的学生和违规转学的学生办理学籍注册、转接手续。
4、强化督查追责。区教育局将适时开展逐校排查,及时纠正和严肃查处各种违规违纪招生行为。将招生入学工作作为责任督学挂牌督导工作的阶段性重要内容,对全区小学招生工作进行常态督导和专项督查。严格按照市教育局《关于做好2022年义务教育招生入学工作的通知》(宁教﹝2022﹞4号)有关要求对于违规违纪招生的学校,视情节轻重给予约谈、通报批评、追究相关人员责任、依照有关规定给予减少下一年度招生计划、停止当年招生直至吊销办学许可证等处罚;对出现招生工作把关不严、监管不力、违规建立学籍等的,要依规依法追究有关单位及当事人、责任人的责任。
九、日程安排
5月24日,区教育局公布雨花台区2022年小学招生入学工作实施办法。办法公布后,相关学校方可启动招生工作。
5月26日,区教育局完成区域内公办、民办小学招生入学工作材料的审核备案工作。
5月27日,公办小学发布招生公告,民办初中发布招生简章,明确招生入学登记相关事项。
5月28日-29日,跨区就读的小学毕业生回户籍所在区教育局指定地点(雨花台区教育招生考试中心)报名登记。
6月4日-5日,公办小学现场报名登记。民办一贯制学校征求本校小学毕业生直升初中部意愿,学生监护人办理相关手续并签字确认。
6月6日-10日,本区就读的应届小学毕业生在各就读小学进行初中升学报名,各初中学校审核录取。具体时间以小学通知为准。
6月8日,区教育局公布民办学校、热点公办学校、多校划片试点小学电脑随机派位计划。
6月11日-12日,有意愿参加电脑派位的应届小学毕业生在就读小学填报电脑派位志愿;跨区就读的小学毕业生有意愿参加电脑派位的到雨花台区教育招生考试中心(花神大道9号)填报电脑派位志愿。
6月18日-19日,有意愿参加电脑派位的小学新生在报名学校填报电脑派位志愿。
6月25日,同步进行民办学校、热点公办学校和南京外国语学校电脑随机派位,并公布结果。
6月26日,市教育局开通电脑派位结果网上查询。
6月26日-7月6日期间,被电脑随机派中或通过南京外国语学校语言能力测评的学生及其监护人到相关学校,现场办理录取确认手续,截止时间为7月6日17:00。
6月28日,发布《关于做好雨花台区2022年进城务工人员随迁子女小学招生报名登记工作的通知》。
7月8日-9日,符合条件的进城务工人员随迁子女在指定地点报名登记。
8月10日前,公办、民办学校发放入学通知书(或公布新生名单),完成招生工作。
十、本办法由雨花台区教育局负责解释。
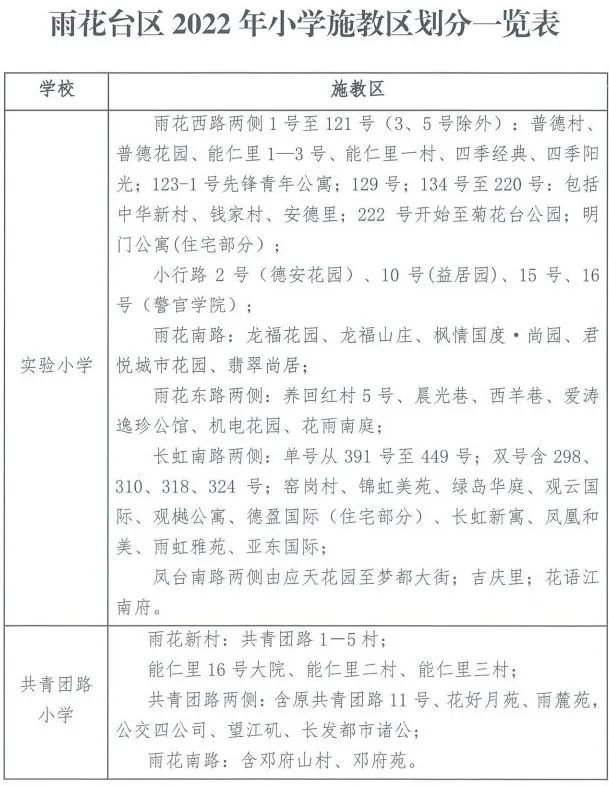
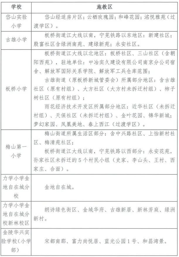
附件:雨花台区2022年小学施教区划分一览表









