
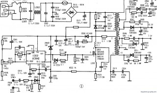
1、测开关管集电极电压为0或低于市电1.4倍,检查交流220V输入电路及整流滤波电路,若集电极电压正常,则检查开关管b极电压。
2、测开关管b极电压或者在关机瞬间,用指针万用表R x 1欧挡,黑笔接b极,红笔接整流滤波电容负极(热地),听电源有启动声音,说明电源振荡电路正常,仅缺乏启动电压,是启动电阻开路或铜皮断。若无启动声,在测be结后,迅速将表转到电压档,测c极电压dpurlhx是否快速泄放。若是,说明开关管及其放电回路均正常,正反馈电路存在故障,包括反馈电阻、电容、续流二极管、正反馈绕组及其开关管故障。若c极电压仍不泄放,说明开关管及其回路有开路故障或b极有短路接地故障。




